Портал для радиолюбителей
   Блок питания для домашней лаборатории
    Главная -> Статьи -> Блоки питания, зарядные устройства -> Блок питания для домашней лаборатории


<< Назад в раздел   Распечатать Дата добавления: 2008-07-24 | Просмотров: 21399

Характеристики блока питания:
Напряжение выходное: 0 … 30 В.
Выходной ток: 4А

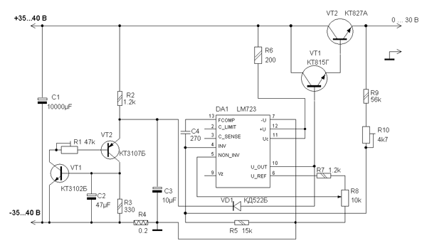
Схема блока питания

Блок питания собран по традиционной схеме, немного с необычным включением микросхемы. За счет такого включения удалось получить нижний предел выходного напряжения 30мВ., что на индикаторе отразится как 0В.

Транзистор VT 2 желательно использовать составной. Резистором R 10 регулируется верхний предел выходного напряжения. Узел защиты собран на транзисторах разной структуры и представляют аналог тиристора. Резистором R 1 регулируют порог защиты по току. В некоторых случаях подбирается резистор R 4.

Резистор R 4 – 5 ватт на 0,22 ома. Узел защиты работает как на КЗ, так и на перегрузку по току. Резистор R 8 используется с зависимостью А.

Трансформатор силовой, мощностью от 100 Вт и выше, с напряжением на вторичной обмотке не ниже 27 В и рассчитанной на ток 5-6 А.

Печатная плата 90 х 62 мм.

Аналогов микросхемы LM 723 нет.

Схема пасположения элементов для блока питания
Печатная плата блока питания

Автор: А.Патрин г.Кирсанов Тамбовской обл.
patrin@tamb.ru


Добавил:  Павел (Admin)  
Автор:  А.Патрин г.Кирсанов Тамбовской обл. 

Вас может заинтересовать:

  1. Преобразователь для лампы дневного цвета на 20 Ватт
  2. Зарядное устройство для герметичных свинцовых (гелевых) аккумуляторов
  3. Блок питания 13,8В 25-30А для современного КВ трансивера
  4. Стабилизированный регулируемый блок питания с защитой от перегрузок
  5. Применение термокомпенсированной оптронной развязки в преобразователях напряжения (Оптронов не жалеть-2)


    © PavKo, 2007-2018   Обратная связь   Ссылки views: 3374 -- users: 2948 -- web3   Яндекс.Метрика