Портал для радиолюбителей
   ИЗМЕРИТЕЛЬ ТОЛЩИНЫ ИЗОЛЯЦИОННЫХ ПОКРЫТИЙ
    Главная -> Статьи -> Бытовая электроника -> ИЗМЕРИТЕЛЬ ТОЛЩИНЫ ИЗОЛЯЦИОННЫХ ПОКРЫТИЙ


<< Назад в раздел   Распечатать Дата добавления: 2008-11-14 | Просмотров: 7174

ИЗМЕРИТЕЛЬ ТОЛЩИНЫ ИЗОЛЯЦИОННЫХ ПОКРЫТИЙ

Радиоконструктор 2006 №6

Принцип действия основан на измерении добротности и индуктивности катушки при приближении её к проводящей поверхности металла.

Этим несложным прибором можно измерять толщину изоляционных покрытий на металлах и определять вид металла подложки (цветной или чёрный) без разрушения покрытия. С помощью его можно, например, найти шпатлёвку под слоем краски на корпусе автомобиля и одновременно проверить оцинкован ли металл корпуса. Предел измерений составляет 0,5-8 мм для стали и чугуна, 0,3-5 мм для цветных металлов.

ОПИСАНИЕ СХЕМЫ.

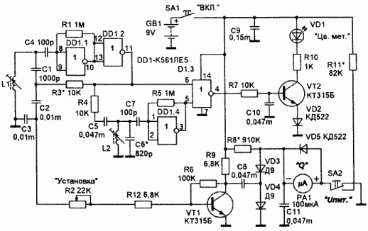
Измерительная катушка L1 является частью колебательного контура (L1, С1, С2, С3) генератора на элементах DD1.1, DD1.2 с частотой генерации около 350 кГц. Особенностью схемы генератора является его способность устойчиво работать при значительном изменении амплитуды напряжения на контуре, это достигается за счёт высокого коэффициента усиления в петле обратной связи. Поскольку мощность "подкачки" (прямоугольник с уровнем КМОП, поступающей с выхода элемента DD1.2 через R3 на С2) не зависит от напряжения на входах DD1.1, амплитуда колебаний в контуре уменьшается с увеличением потерь в L1 и наоборот. При приближении датчика к металлу переменное магнитное поле катушки наводит на его поверхности вихревые токи, вызывая увеличение потерь (уменьшение добротности) и изменяя индуктивность. Это, в свою очередь, отражается на амплитуде и частоте колебаний. Синусоидальный сигнал снимается через R2, усиливается VT1, выпрямляется диодами VD3, VD4 и поступает на измерительный прибор РА1, по которому определяется толщина покрытия. Резистором R2 устанавливают стрелку прибора на конечное деление шкалы перед началом измерения. Поскольку цветные металлы имеют лучшую проводимость и ухудшают добротность в меньшей степени, но значительно уменьшают индуктивность (частота генератора увеличивается на 10-15%), в прибор введён детектор цветных металлов (пороговый частотный детектор на элементах DD1.3, DD1.4 и транзисторе VT1).

image

Детектор работает следующим образом: Прямоугольный сигнал с частотой генерации снимается с вывода 11 микросхемы, поступает на вход 6 элемента DD1.3 напрямую и на вход 5 через фазосдвигающий контур и инвертирующий усилитель-формирователь DD1.4. При совпадении частоты настройки фазосдвигающего контура с частотой генерации (сдвиг фазы в цепи R4, L2, С6 отсутствует) на выводах 5 и 6 присутствует противофазное напряжение и соответственно логический 0 на выводе 4. При повышении (понижении) частоты измерительного генератора контур начинает сдвигать фазу сигнала. На вход 5 DD1.3 импульсы приходят с отставанием по фазе. На выводе 4 МС появляется лог. 1 в моменты совпадения лог. 0 на входах DD1.3. Из импульсов выделяется постоянная составляющая цепочкой R7, С10 и при достижении напряжения открывания VT2 и VD2 загорится светодиод VD1. Прибор питается от батареи "Крона" (6F22). Потребляемый ток не превышает 5мА. Кнопки SB1 и SB2 типа МП10 или МР-1, первая - включение прибора, вторая -контроль напряжения батареи (переключает прибор в цепь батареи через R11 и диоды VD3, VD4 выпрямителя). Толкатели кнопок вырезаны из толстой резины.

Измерительная катушка L1 содержит - 100 витков ПЭВ 0,1. Намотана в половинке сердечника СБ-12 из карбонильного железа, залита эпоксидной смолой и вклеена заподлицо в переднюю стенку корпуса открытой частью наружу. Катушка L2 намотана также, только сердечник в сборе и установлен на плате. Контурные конденсаторы С1 и С6 для лучшей термостабильности использовались одного типа с небольшим ТКЕ. R2 типа СП4-1. Измерительный прибор М4247 (ток полного отклонения 100мкА, сопротивление рамки 2,9кОм) вклеен в вырез передней стенки (крепёжные ушки спилены). Выпрямительные диоды VD3, VD4 обязательно германиевые, a VD5 и VD2 кремниевые. Остальные детали особенностей не имеют. Боковые стенки корпуса (габариты 160x54x26) изготовлены из облицовочного трёхслойного пластика толщиной 3мм, передняя и задняя стенки из текстолита (8мм). Печатная плата установлена на 4-х стойках высотой 4-5 мм.

Поставить R2 в положение минимального усиления и подбором R3 установить стрелку прибора на середину шкалы. Затем при помощи R2 установить стрелку на конечное деление и вплотную поднести к датчику плоскую пластину из стали или чугуна, подбором R8 установить стрелку прибора на 0. Подбором С6 грубо и сердечником L2 точно, добиться начала зажигания VD1 при приближении датчика к алюминиевой или медной пластинам на 4-6 мм (нужно учесть, что при соприкосновении датчика с цветными металлами прибор будет показывать 20-30мкА). Для точных измерений прибор нужно проградуировать, подкладывая между датчиком и металлом пластины изоляции известной толщины. Результаты можно занести в таблицу или график и приклеить на верхнюю крышку корпуса (для чёрных и цветных металлов градуировка разная). Если потребуются частые измерения одинаковых изделий точность замера можно повысить. Для этого нужно изготовить металлическую линейку из того же металла что и измеряемое изделие, на неё каким либо способом нанести слой изоляции с плавным изменением толщины и проставить деления в соответствии с текущей толщиной слоя. Измеритель прикладывается сначала к измеряемой поверхности, затем резистором R2 устанавливается стрелка на максимально возможное деление шкалы, после чего прибор переносится на изготовленную полосу и двигается вдоль до совпадения показаний. Толщина считывается по делениям на линейке При таком способе измерения погрешности прибора на точность замера не влияют.

Как показала практика на точность измерений мало влияют влажность покрытия и толщина металла подложки, но при работе с цветными металлами погрешность вносит чистота обработки поверхности. Нужно учесть, что прибор реагирует только на поверхностный слой металла и если подложка, например, оцинкованная сталь, то светодиод покажет цветной металл и измерение будет вестись, соответственно, по шкале цветного металла. Также прибором можно определить ферритовые материалы, при этом загорится светодиод (по понижению частоты) а добротность катушки возрастет (стрелка прибора пойдет вверх).

Барцов С.

Литература:
1. В. Нарыжный. Измеритель толщины полимерной плёнки, ж. Радио, №3, 2004 с. 47.


Добавил:   ()  
Автор:  Барцов С. 

Вас может заинтересовать:

  1. Универсальный прибор-индикатор (конструкция 2)
  2. Простой термостабилизатор
  3. Часы "Always with you"
  4. Ретранслятор ИК сигналов для домашней телесети
  5. Велосипедный музыкальный звонок на УМС-7-08


    © PavKo, 2007-2018   Обратная связь   Ссылки views: 6201 -- users: 5184 -- web3   Яндекс.Метрика