Портал для радиолюбителей
   Цифровой радиомикрофон с приемником
    Главная -> Статьи -> Шпионские штучки -> Цифровой радиомикрофон с приемником


<< Назад в раздел   Распечатать Дата добавления: 2010-09-28 | Просмотров: 14964

Предназначен для акустического контроля помещений.
Имеет следующие характеристики:

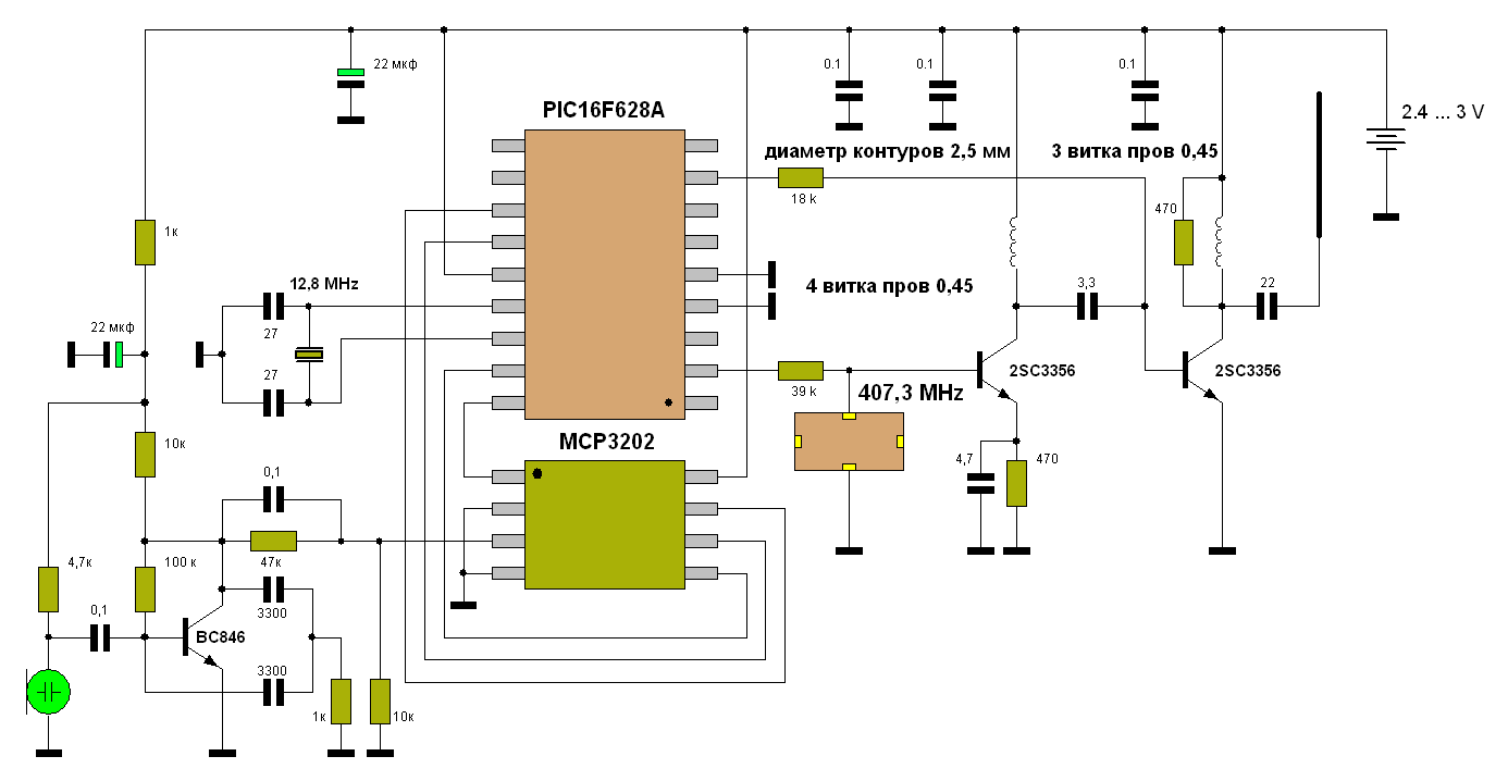
Передатчик
Ток потребления передатчика — 12 мА
Мощность передатчика — 10 мВт
Номинальное напряжение питания передатчика 2 … 3 вольта
Максимальное напряжение питания передатчика 5 вольт
Частота передачи 407,3 МГц
Модуляция 100% АМ

Нажмите для увеличения

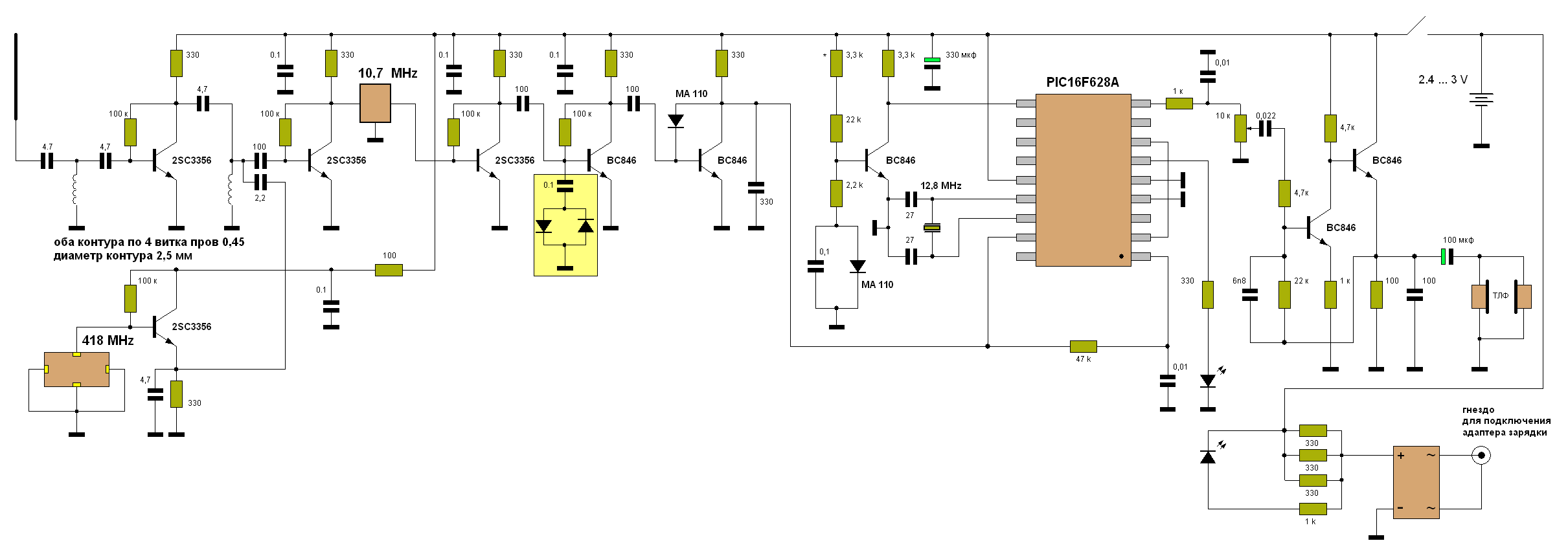
Приемник
Ток потребления приемника — 25 мА
Индикатор разряженной батареи — мигающий светодиод ( когда батарея нормальная , горит постоянно )
Номинальное напряжение питания 2 … 3 вольта
Максимальное напряжение питания 5 вольт
Чувствительность — 1 … 2 мкв
Промежуточная частота 10,7 МГц
Частота приема 407,3 МГц

Нажмите для увеличения

Дальность уверенной работы пары приемник / передатчик около 300 м в пределах прямой видимости .

Преимущества

Невозможность прослушивания информации посторонними лицами .

Особенности работы

В качестве эксперимента были собраны 3 пары устройств. Все заработали сразу.

Фото платы приемника и передатчика

Опорные кварцы ПРМ и ПРД могут быть в пределах 10 — 16 МГц . Единственное условие , чтобы они были одинаковой частоты.

При кварце 10 МГц частота дискретизации 10 Кгц . Она пропорционально растет с ростом частоты опорного генератора контроллера .Было принято решение остановиться на частоте 12,8 МГц , по причине доступности резонаторов при весьма хорошем качестве звука . Видимо кварцы возможно применить и на более высокие частоты , однако выше 16 МГц эксперименты не проводились .

Устройство в целом в настройке не нуждается. Единственно , что придется подбирать — резистор датчика напряжения АКБ приемника . Следует позаботиться о том , чтобы светодиод «заморгал» ( сигнал , что батарея разряжена ) от напряжения 2,2 вольта ( резистор 3,3 к в базовой цепи ВС 846, обозначенный звездочкой на схеме ).

Чувствительность приемника можно несколько повысить , заменив транзистор ВС846 ( 2й каскад УПЧ ) на более высокочастотный ( 2SC3356 ) .Однако при питании приемника более 3 вольт такой УПЧ может самовозбудиться!

На близких расстояниях ( 0,5 — 1 м ) от передатчика приемник может « замолкать»или «фонить ». Это эффект «перегрузки» УПЧ сильным сигналом .

Для устранения этого эффекта следует дополнить схему встречно параллельными диодами Шоттки ( на схеме обозначено желтым фоном ). Марка диодов HSM88AS.

Код на корпусе С1 ( распространен в радиотелефонах СЕНАО 258 ).

Скачать печатки в формате LAY и фото устройств.

За прошитыми контроллерами обращаться к автору!

Автор: Сергей (blaze), г Кременчуг
blaze2006@ukr.net
blaze@vizit-net.com


Добавил:  Павел (Admin)  
Автор:  Сергей (blaze), г Кременчуг blaze2006@ukr.net 

Вас может заинтересовать:

  1. Радиопередатчик УКВ ЧМ диапазона с дальностью действия 300 м
  2. Расчет плоских катушек для получения нужной индуктивности
  3. Жучок для начинающих
  4. Кварцевый ЧМ передатчик с высоким КПД на 418,8 MHz
  5. Радиопередатчик от розетки


    © PavKo, 2007-2018   Обратная связь   Ссылки views: 9684 -- users: 9501 -- web3   Яндекс.Метрика