Портал для радиолюбителей
   Электронно-релейный стабилизатор напряжения
    Главная -> Статьи -> Стабилизаторы напряжения -> Электронно-релейный стабилизатор напряжения


<< Назад в раздел   Распечатать Дата добавления: 2011-04-10 | Просмотров: 22708

Г. ГАДЖИЕВ, с. Ново-Георгиевка, Дагестан

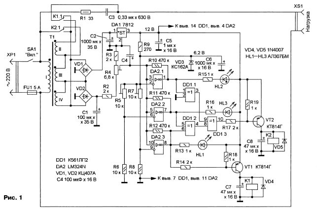
Стабилизатор предназначен для ступенчатой стабилизации переменного напряжения на нагрузке мощностью до 1 кВт. Он собран на основе автотрансформатора, обмотки которого электронный переключатель с помощью реле включает синфазно или противофазно, поддерживая напряжения на нагрузке в допустимых пределах.

При изменении сетевого напряжения от 145 до 275 В напряжение на выходе стабилизатора изменяется в интервале 187...242 В (220 В ±10...15 %), что является допустимым для питания большинства бытовых электроприборов. Схема устройства показана на рис. 1. Трансформатор Т1 включен как автотрансформатор. В зависимости от положения подвижных контактов реле К1.1 и К2.1 вторичные обмотки II (35 В), III (10 В) и IV (15 В) будут подключены к нагрузке синфазно или противофазно с напряжением сети. Электронная часть питается от обмотки IV. Ее напряжение выпрямляет диодный мост VD1 и затем сглаживает конденсатор С2. Напряжение питания электронной части стабилизировано интегральным стабилизатором DA1 с выходным напряжением 12 В. Напряжение обмотки IV использовано для контроля сетевого напряжения. Для этого оно выпрямляется диодным мостом VD2 (выходное напряжение которого сглаживает конденсатор С1) и с резистивного делителя R2R3R4 поступает на неинвертирующие входы компараторов, собранных на ОУ DA2.1 — DA2.3. На инвертирующий вход ОУ DA2.1 поступает напряжение с параметрического стабилизатора, собранного на резисторе R9 и стабилитроне VD3. Наинвертирующий вход ОУ DA2.2 поступает напряжение с делителя напряжения R5R6, а на инвертирующий вход ОУ DA2.3 — с делителя R7R8. В цепь положительной обратной связи каждого ОУ включены резисторы (R10—R12), которые обеспечивают гистерезис при переключении компараторов и тем самым повышают помехоустойчивость устройства.

Светодиоды HL1— HL3 индицируют состояние компараторов, при низком уровне напряжения на их выходах они светят. Светодиоды необходимы в процессе налаживания, по его окончании их можно демонтировать. К выходам ОУ DA2.1 и DA2.2 подключены логические элементы "ИСКЛЮЧАЮЩЕЕ ИЛИ" DD1.1 и DD1.2, которые совместно с элементом DD1.3 и компараторами задают алгоритм работы устройства. На транзисторах VT1 . VT2 собраны электронные ключи, которые подают напряжение питания на реле К1 и К2. Цепь R1C3 — "искрогасительная", диоды VD4 и VD5 защищают транзисторы от напряжения самоиндукции обмоток реле, которое возникает при закрывании транзисторов, а конденсаторы С7, С8 повышают устойчивость переключения реле (устраняют дребезг контактов).

Алгоритм работы устройства и значения напряжения на входах и выходах компараторов приведены в таблице. При низком уровне (лог. 0) на выходах компараторов соответствующий свето-диод будет включен. Положение контактов реле на схеме показано в обесточенном состоянии.

Устройство имеет четыре ступени регулирования. При сетевом напряжении от 145 до 180 В напряжение на движке резистора R4, а значит, и на неинвертирующем входе каждого ОУ меньше, чем на их инвертирующем входе. Поэтому на выходах всех компараторов низкий уровень (все светодиоды включены). На выходе элемента DD1.3 также низкий уровень и транзисторы VT1 и VT2 открыты. На реле поступает питающее напряжение, подвижные контакты групп К1.1 и К2.1 находятся в нижнем по схеме положении. Напряжение на нагрузке равно напряжению сети плюс напряжение "вольтодобавки", снимаемое с вторичных обмоток II, III и IV трансформатора Т1. В указанном выше интервале изменения сетевого напряжения на нагрузке оно будет изменяться примерно от 187 до 239 В.

Ступени регулирования

Напряжение сети, В

Напряжение на входах ОУ,В

Логический уровень на выходе ОУ

Состояние контактов реле по схеме  В — верхнее, Н — нижнее

Напряжение, В

Инв. DA2.1

Инв. DA2.2

Инв. DA2.3

Неинв
DA2.1— DA2.3

DA2.1

DA2 2

DA2.3

К1.1

К2.1

1

145...180

6.2

4,8

5,3

3,8...4,8

0

0

0

Н

Н

187...229 !

2

180...197

4.8...5,3

0

1

0

н

В

205...224

3

197...230

5 3...6,2

0

1

1

в

Н

197...230

4

230...275

6,2...7,4

1

1

1

в

В

 

При напряжении сети 180... 197 В на движке резистора R4 напряжение изменяется в интервале от 4,85 до 5,3 В, поэтому на неинвертирующем входе ОУ DA2.2 оно станет больше, чем на инвертирующем и он переключится (светодиод HL3 погаснет). На выходе элементов DD1.2 и DD1.3 установится высокий уровень, транзистор VT2 закроется, реле К2 обесточится, а его контакты К2.1 переключатся. В этом случае напряжение на нагрузке будет равно напряжению сети плюс напряжение "вольтодобавки", снимаемое с обмотки II трансформатора Т1, т. е. 205...224 В.

Когда напряжение сети находится в интервале 198...230 В, на движке резистора R4 напряжение может изменяться от 5,31 до 6,2 В — это больше, чем на инвертирующем входе ОУ DA2.3. Компаратор на этом ОУ переключится (све-тодиод HL1 погаснет), и на выходе элемента DD1.3 установится высокий уровень. Поэтому транзистор VT1 закроется, VT2— откроется. Реле К2 включено, а К1 — отключено. В этом случае напряжение сети поступает, минуя вторичные обмотки трансформатора Т1 непосредственно на нагрузку.

При повышении сетевого напряжения до 231 ...275 В на движке резистора R4 оно превысит 6,2 В, компаратор на ОУ DA2.1 переключится (светодиод HL2 погаснет), что приведет к появлению высокого уровня на выходе элемента DD1.3. Оба транзистора закрыты, а реле обесточены. Поэтому напряжение на нагрузке будет равно напряжению сети минус напряжение обмоток III и IV трансформатора Т1, т. е. 198...224 В.

Большинство деталей стабилизатора смонтированы на макетной печатной плате с использованием проводного монтажа. Применены резисторы МЛТ, С2-23, оксидные конденсаторы — К50-35 или импортные, конденсатор СЗ — К73-17. Диодные мосты КЦ407А можно заменить любыми из серий КЦ410, КЦ412 или DB107. Светодиоды — любого цвета свечения, которые обеспечивают требуемую яркость свечения при токе 10 мА. Выключатель питания должен быть рассчитан на коммутацию сетевого напряжения и ток не менее S...6 А, подойдут переключатели В1201, 81202. Реле следует выбрать из серий •R90 (например, TR90-12VDC-FB-C), ТЯ91 (например, TR91(F)-12VDC-FB-C), пойдут и другие с напряжением включения 12 В и переключающими контактами, рассчитанными на коммутацию переменного напряжения не менее 250 В и ток нагрузки не менее 5 А.

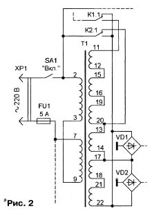
В авторском варианте трансформатор намотан на кольцевом магнитопро-воде с наружным диаметром 176 мм, внутренним — 120 мм, высотой — 90 мм из электротехнической стали. Все обмотки намотаны проводом ПЭТВ-2 или ПЭВ-2, первичная — проводом диаметром 0,7 мм, вторичные — 1,2...1,5 мм. Обмотка I содержит 370 витков, а обмотки II, III и IV — 60,18 и 26 витков соответственно. Можно применить унифицированный трансформатор ТПП-322, схема его включения показана на рис. 2.

Для налаживания стабилизатора потребуются ЛАТр и мультиметр. Налаживание проводят в следующей последовательности. Подключают устройство к сети без нагрузки и проверяют работоспособность интегрального и параметрического стабилизаторов напряжения. Проводят предварительную установку напряжения на входах компараторов. Подстроечными резисторами R5, R7 устанавливают на инвертирующих входах ОУ DA2.1 и DA2.3 напряжения в соответствии с таблицей. Если напряжение сети в пределах нормы, резистором R4 устанавливают на конденсаторе С4 напряжение около 6 В.

Затем к выходу устройства подключают реальную нагрузку, чтобы была учтена реакция трансформатора Т1 на нее, а вход устройства подключают к

выходу ЛАТра. На его выходе устанавливают напряжение 230 В. Плавным вращением движка резистора R4 добиваются момента срабатывания компаратора на ОУ DA2.1 — все светодиоды должны погаснуть. Далее на выходе ЛАТра устанавливают напряжение 180... 181 В, и все светодиоды должны включиться. Подстроечным резистором R5 добиваются переключения компаратора DA2.2 (погасания светодиода HL3). Установив на выходе ЛАТра напряжение 197... 198 В, подстроечным резистором R7 добиваются переключения компаратора DA2.3 (погасания светодиода HL1). Пороги переключения следует проверить еще раз, и при необходимости налаживание повторить.

Плату и трансформатор устанавливают в корпус подходящих размеров. На задней панели монтируют держатель предохранителя и гнездо для подключения нагрузки, на передней — выключатель питания. Если необходимо индицировать работу стабилизатора, на передней панели можно разместить и светодиоды, в этом случае они могут быть разного цвета свечения.


Добавил:  Павел (Admin)  
Автор:  Г. ГАДЖИЕВ, с. Ново-Георгиевка, Дагестан (Радио №4, 2011 г.)  

Вас может заинтересовать:

  1. Сверхэкономичный стабилизатор напряжения
  2. Регулируемые стабилизаторы напряжения на КР142ЕН19
  3. Стабилизатор напряжения с двойной защитой
  4. Стабилизатор напряжения 10 В, 1 А с полевым транзистором с защитой от перегрузок
  5. Стабилизатор напряжения


    © PavKo, 2007-2018   Обратная связь   Ссылки views: 2871 -- users: 2636 -- web3   Яндекс.Метрика