Портал для радиолюбителей
   Электронные аксессуары для игры S.T.A.L.K.E.R.
    Главная -> Статьи -> Устройства на микроконтроллерах -> Электронные аксессуары для игры S.T.A.L.K.E.R.


<< Назад в раздел   Распечатать Дата добавления: 2016-11-23 | Просмотров: 8363

Набор состоит из ОСНОВНОГО ПРИЕМНИКА, МАЯКА "А", МАЯКА "В", МАЯКА "С", ПРИЕМНИКА - ИНДИКАТОРА, ПРОГРАММАТОРА .

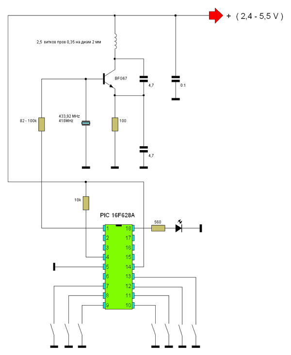
ОСНОВНОЙ ПРИЕМНИК.

Схема приемника

Служит индикатором "жизни" игрока. Выполнен в виде пейджера с дисплеем.PПри попадании в зону действия маяка "А" пищит и показывает на дисплее уровень облучения ,который растет с каждой секундой нахождения в зоне действия маяка на 7%.PЕсли уровень облучения достигнет 100 %, на дисплее возникнет надпись " ВЫ УМЕРЛИ ". Это будет сопровождаться длинным звуковым сигналом.PПри попадании в зону действия маяка "В" приемник пищит и показывает на дисплее уровень ПСИ ВОЗДЕЙСТВИЯ ,который растет с каждой секундой нахождения в зоне действия маяка на 7%.

Если уровень ПСИ ВОЗДЕЙСТВИЯ достигнет 100 %, на дисплее возникнет надпись " ВЫ ПОД КОНТРОЛЕМ ". Это будет сопровождаться длинным звуковым сигналом.PНадпись " ВЫ ПОД КОНТРОЛЕМ " будет появляться всякий раз при попадании в зону маяка " В ".PПри попадании в зону действия маяка "С" на приемнике сразу возникает надпись " ВЫ УМЕРЛИ " . Тоесть маяк "С" "убивает" сразу.

ПРОГРАММАТОР.

Схема программатора

Устройство предназначенное для сброса приемника в исходное состояние по радиоканалу.PТакже программатором можно запрограммировать приемник, чтобы он не реагировал на сигнал любого из маячков на выбор.

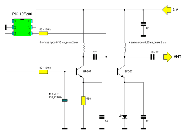
МАЯЧКИ - ПЕРЕДАТЧИКИ.

Схема маяков

Миниатюрные радиопередатчики , излучающие радиосигнал 1 раз в секунду .
Радиус действия такого устройства не более 50 -70 метров .Время непрерывной работы - около недели от батарейки CR2032 .
Каждый из маяков излучает свой индивидуальный цифровой код .Во время передачи горит светодиод .

ПРИЕМНИК - ИНДИКАТОР.

Схема дополнительного приемника

Миниатюрное устройство служащее индикатором наличия любого из излучений .
При попадании в зону любого из маяков пищит и мигает светодиодом .
Это приспособление на местности удобно забросить на веревке вперед и убедиться в безопасности .

За прошивками обращаться к автору: blaze2006@ukr.net или телефону в Украине 8-050-942-35-95.


Добавил:  Павел (Admin)  
Автор:  Сергей 

Вас может заинтересовать:

  1. Измеритель влажности и температуры
  2. Простой термометр для дома с двумя датчиками DS18B20
  3. Зарядное устройство-анализатор NiMh/NiCd аккумуляторов
  4. Малогабаритный частотомер-цифровая шкала до 200 МГц с ЖКИ дисплеем
  5. Устройство ДУ на 12 команд повышенной мощности


    © PavKo, 2007-2018   Обратная связь   Ссылки views: 4420 -- users: 4235 -- web3   Яндекс.Метрика