Портал для радиолюбителей
   Усилитель на 6с33с
    Главная -> Статьи -> Ламповые усилители низкой частоты -> Усилитель на 6с33с


<< Назад в раздел   Распечатать Дата добавления: 2007-09-29 | Просмотров: 22535

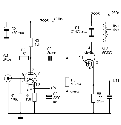
Схема усилителя на 6с33с

Рис. 1. Усилитель на лампе 6с33с (6с18с)

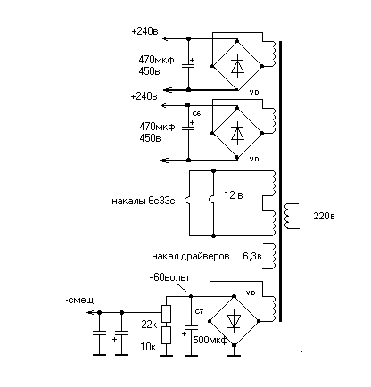
Блок питания усилителя на 6с33с

Рис. 2. Блок питания усилителя на лампе 6с33с (6с18с)

Усилитель собран по традиции в корпусе Прибоя.
Применено комбинированное смещение, так как 6с33с не рекомендуют использовать с фиксированным из-за возможности уйти «вразнос».

В качестве драйвера использовал 6ж52п. Их нужно отобрать с минимальным микрофонным эффектом. Коэффициент усиления драйвера 48.

Накал 6С33С (6С33С) переменным током 12 вольт. На накал обоих ламп подается через делитель +30 вольт.

Блок питания у Прибоя –ум75 имеет две вторичные обмотки на 240 вольт включенные последовательно. Их нужно использовать как два источника питания отдельно для каждого канала.

При использовании выходных трансов Прибоя в них необходимо установить немагнитную прокладку. Я использовал принтерную бумагу в три слоя. Первичная обмотка соединяется параллельно. Лучше выходные трансы перемотать более толстым проводом. Например как у Стародубцева или А.Торреса. Получаем 10 ватт (до начала ограничения) при входном напряжении 1 вольт.

При использовании драйвером 6Э5П в тетродном включении чувствительность усилителя 0,5 вольт.

Номиналы конденсаторов указаны минимальные. Увеличение их емкости приветствуется.


Добавил:  Павел (Admin)  
Автор:  Сергеев Сергей 

Вас может заинтересовать:

  1. Однотактник на ГУ-29 на трансформаторах Прибоя
  2. Околокомпьютерный однокаскадный ламповый усилитель малой мощности
  3. Подъем низких частот при малых уровнях громкости
  4. Двухтактный (РР) усилитель начального уровня
  5. Мой "бюджетный" Лофтин-Уайт


    © PavKo, 2007-2018   Обратная связь   Ссылки views: 1835 -- users: 1695 -- web3   Яндекс.Метрика