Портал для радиолюбителей
   Простая и надёжная GSM охрана
    Главная -> Статьи -> Охранные устройства -> Простая и надёжная GSM охрана

Современные пассажирские перевозки в Германию euro-bus.com.ua.

<< Назад в раздел   Распечатать Дата добавления: 2007-11-06 | Просмотров: 12499

В даной статье представлена схема простой в изготовлении охраной сигнализации для ипользования в комплекте с GSM (и не только) сотовым телефоном. Данная схема позволяет управлять на сотовом до 9 номеров (нарисовано на 2). Номера вызываются поочерёдно, после того как был сброшен вызов или произошёл сбой при наборе, или вызываемый абонент оказался недоступен. Также схема позволяет принять сигнал на снятие с охраны на безграничное число номеров занесённых в фильтр, тем самым защищая от посторонних номеров. Схема может показать в каком состоянии находится объект, под охраной или снят с охраны. Все эти услуги являются бесплатными и не снимают со счёта денег, только плата идёт в случае снятия вызываемым абонентом трубки, для прослушивания, в момент срабатывания, помещения. Телефон постоянно находится до набора номера в заряженном состоянии.

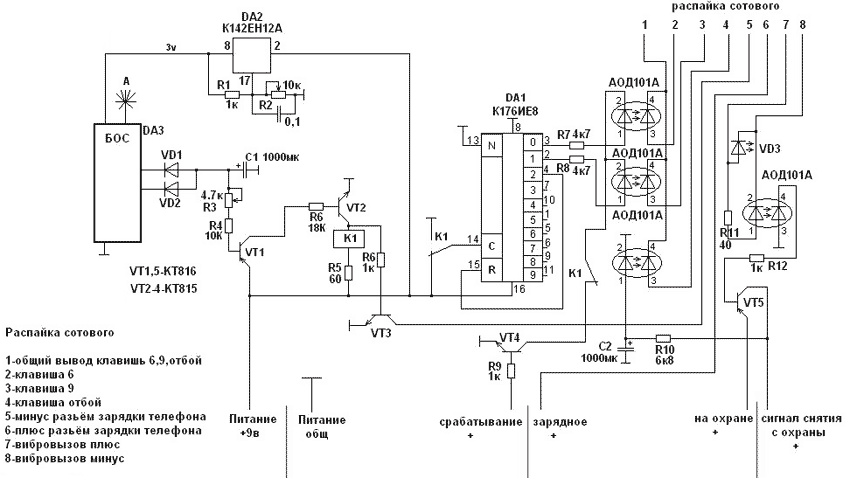
Схема GSM-охраны

Главной управляющей сердцевиной является БОС (блок управления сигналом), плата взята от светящегося шнурка для телефона, который вешается на шею. Продаётся в любом салоне сотовой связи и стоит 60 рублей. Он при вызове телефона начинает мигать, тем самым контролируя вызов с телефона, и отключает зарядку сотового т.к. при зарядке вибровызов, необходимый для сигнала снятия не будет работать.

Фото датчика БОС

Сотовый подходит любой. Взят был сименс 52 модели, в нём были распаяны тонкими проводками клавиши к стандартному разъему кроме контактов 5 и 6, контакты написаны условно. Были взяты клавиши 6,9 и отбой т.к. у них одна общая дорожка. Гальваническую развязку схемы и телефона выполняют оптроны АОД101А,вместо них до этого использовались герконовые реле.

Настройка сотового телефона:

1.Сигнал вызова и подсветка выключается, включен вибровызов.
2.Включается фильтр вызовов, туда записываются номера, разрешённые для управления сигналом снятия.
3.На клавиши в горячие вызовы 6 и 9 забиваются номера вызываемых абонентов.
4.Устанавливается переадресация куда угодно через 5 сек, если абонент не отвечает (это не обязательно).

Схема питается постоянным напряжение 9 вольт, для питания БОС отдельно стоит стабилизатор DA2, выдающий 3 вольта настраивается сопротивлением R2, зарядное устройство штатное, в случае применения автомобильного зарядного устройства могут быть от него помехи влияющие на БОС, о чём свидетельствует его постоянное мигание. БОС питание видно по батарейке, где стояла, диоды припаиваются вместо одного или двух отводов на светодиоды, залитый светодиод оставляется для контроля. БОС устанавливается в близи самого сотового телефона (СТ).

Принцип работы охранной системы:

Сигнал срабатывания от любой системы контроля подаётся на транзистор VT4, он открывается и через нормально замкнутый контакт реле К1 запитывает оптроны контактов 6 и 9. В данный момент счётчик DA1 подготовил контакт 6 или 9 к работе, и оптрон, на котором будет положительный сигнал, замкнёт соответствующий контакт СТ. Начинается вызов абонента. БОС улавливает сигнал связи с оператором и размыкает цепь контактом реле К1, в тот же момент счётчик переключиться на другой контакт и будет в готовности. После совершения вызова, сброса вызова или сбоя в момент набора связь теряется, БОС отключается и через время необходимое СТ вернуться в нормальное состояние меню ( для сименс где то 15 сек) реле К1 возвращается в нормальное состояние  и снова запитывает оптроны, но вызов пойдёт по другому контакту, и так поочерёдно, пока не снимут сигнал "срабатывания+".

К контакту "зарядное+" подсоединяется плюсовой провод зарядника.

Если нужна обратная связь, то контакт "на охране" должен быть подсоединён к контакту, который будет давать плюсовой контакт. В этом случае при вызове СТ охраны, вызов сброситься автоматическим нажатием клавиши отбой, в тот же момент появиться сигнал "снятия с охраны",который можно использовать для этих же целей. В свою очередь охрана будет показывать, что объект под охраной. При снятой охране пойдут просто гудки!

Все вопросы по адресу : schurik_84 [собака] mail.ru


Добавил:  Павел (Admin)  
Автор:  Неизвестно 

Вас может заинтересовать:

  1. Фотосторож с пульсирующим лучом
  2. Пейджер для охраны
  3. Охранное устройство на абонентском громкоговорителе
  4. Емкостной датчик
  5. Допплеровский радиолокационный датчик


    © PavKo, 2007-2018   Обратная связь   Ссылки views: 20652 -- users: 19547 -- web3   Яндекс.Метрика