Портал для радиолюбителей
   Передатчик охранной сигнализации
    Главная -> Статьи -> Охранные устройства -> Передатчик охранной сигнализации


<< Назад в раздел   Распечатать Дата добавления: 2007-11-20 | Просмотров: 8323

Николай Большаков, RA3TOX, г.Нижний Новгород
E-mail: boni@nnov.rfnet.ru

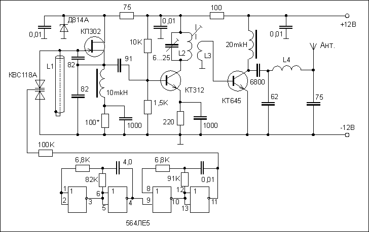
Предлагаю еще одну схему передатчика для охраны удаленных объектов (гараж, сарай, машина и т.п.). Схема (Рис.1) состоит из задающего генератора, промежуточного усилителя и выходного каскада. Отличительной особенностью его является задающий генератор, достаточная стабильность которого достигается использованием в качестве контура отрезка коаксиального кабеля. Остальные каскады особенностей не имеют. Задающий генератор настраивается на свободный участок радиовещательного УКВ диапазона (63...74 МГц). Прием сигнала ведется на обычный УКВ приемник.

Схема
Рис.1

На микросхеме 564ЛЕ5 собран генератор-модулятор. Девиация частоты достаточна для приема сигнала на обычный радиовещательный приемник.

Катушка задающего генератора L1 выполнена из отрезка тонкого коаксиального кабеля с волновым сопротивлением 75 Ом и имеет длину для указанного диапазона около 180 мм. Возможно ее придется подобрать (удлиняя или укорачивая) для выбранной частоты.

Катушки L2, L3 намотаны на каркасе диаметром 4 мм. L2 содержит 6 витков провода ПЭЛ 0.3, а катушка свзи L3 - 2 витка того же провода намотанного рядом. Катушка L4 - бескаркасная, содержит 6 витков провода ПЭЛ 0.5 намотанного на оправке диаметром 4 мм.

Антенна выполнена из многожильного провода. Ее длина равна четверти длины волны на которой работатет передатчик. В моем случае - это около 1 метра.

Монтаж выполнен на "пятачках" по методике Жутяева на плате их односторннего стеклотекстолита (Рис.2). Микросхема 564ЛЕ5 распаяна на "макетке" и приклеена к основной плате.

Плата
Рис.2

Необходимо уделить внимание жесткому креплению отрезка коаксиального кабеля (L1). Его можно расположить по периметру платы и закрепить припаянными скобочками из медного провода диаметром 0,8 мм. Вся плата помещается в металлическую коробку (рис.3).

Корпус
Рис.3

Охранный шлейф может быть выполнен на микрокнопках, а еще лучше на герконах. Я применяю такой способ: маскирую на плоской поверхности геркон, натягиваю леску на небольшой высоте от пола (20...40 см) один конец которой закрепляю, а на второй привязываю небольшой магнит и кладу его на поверхность, где расположен геркон - все, цепь замкнута. Таких заграждений лучше поставить несколько. Вся система достаточно незаметная, а когда магнит соскочит с геркона - злоумышленнику первоначального места его установки не найти.

Передатчик у меня работает на расстоянии около 500 метров. Антенна - вертикальный четвертьволновый провод с противовесом. Сигнал достаточно сильный. Думаю, что вполне возможна работа до 1 км. Многое зависит от конструкции антенны и от ее расположения в гараже (охраняемом объекте).

Литература:

1. Коаксиальный кабель - "катушка" индуктивности. QST, май 1981г.


Добавил:  Павел (Admin)  
Автор:  Николай Большаков, RA3TOX, г.Нижний Новгород 

Вас может заинтересовать:

  1. Охранное устройство на абонентском громкоговорителе
  2. Универсальное охранное утройство
  3. Пироэлектрический сигнализатор в охранной системе
  4. Датчик вибрации для охранного устройства
  5. Бесконтактный датчик присутствия


    © PavKo, 2007-2018   Обратная связь   Ссылки views: 2653 -- users: 2522 -- web3   Яндекс.Метрика