Портал для радиолюбителей
   Ответ Лофтин-Уайту от Комиссарова
    Главная -> Статьи -> Ламповые усилители низкой частоты -> Ответ Лофтин-Уайту от Комиссарова

Блок поршневой LT100 головка компрессорная LT100.

<< Назад в раздел   Распечатать Дата добавления: 2007-09-23 | Просмотров: 23136

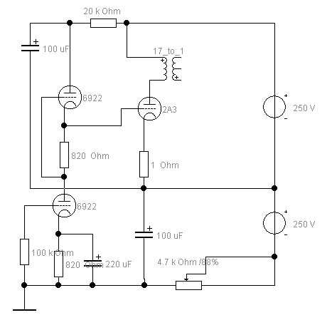
Схемa

Чтобы заставить усилитель хорошо звучать надо прежде всего позаботиться о максимально возможном качестве применяемых компонентов, тем более что в этой схеме их совсем немного.

Приведенная схема довольно формальна и оставляет большую свободу для творчества, пробуйте сами!

Итак, о лампах.

Что же можно применить? Выбор довольно большой. На выход это 2А3, 6B4G, AD1, 6С4С, 2С4С, кроме того есть подходящие лампы с косвенным накалом, в том числе и пентоды в триодном включении.

Да, тут надо сказать о катодных цепях прямонакальных ламп. Я рекомендую питать накал выпрямленным и отфильтрованным напряжением, выпрямитель должен быть собран на "быстрых" диодах, зашунтированных слюдяными конденсаторами по 1000пФ. Заземляется накал через среднюю точку двух резисторов 10Ом 2Вт, подключенных к двум концам спирали накала.

Входная лампа- 6Н23П, 6Н1П, 6922, E88CC, Е188СС.

О пассивных элементах.

Основополагающее влияние на звук окажут конденсаторы питания. Если есть возможность, поставьте BG WKZ, нет- попробуйте бумагу в масле (если МБГ..., не забудьте вынуть из стального корпуса),

Номиналы:

На входном каскаде достаточно 68- 100mF, а вот на выходном (на схеме не показан, входит в состав "верхнего" БП) меньше 150mF не рекомендую.

Катодный конденсатор должен быть того же типа, что и конденсатор в питании.

Блоки питания с кенотронным выпрямлением и однозвенными CLC фильтрами (хотя в "нижнем" можно применить и CRС, но с первым звук будет лучше).

Смещение выходной лампы задается значениями резисторов 20К и переменным 4К7.

Что надо помнить- напряжение земля- анод "верхней" 6Н23П должно быть около 400В, ток при этом составит 4-5мА, напряжение на сетке выходной лампы 204В.

Точная регулировка тока покоя осуществляется переменным резистором. Контролируется по падению напряжения на резисторе 1Ом.

При первом запуске рекомендую позаботиться о том, чтобы выходную лампу заведомо "прикрыть".

Выходной каскад работает с нагрузкой 2К5- 3К5 при токе 50мА, напряжение катод- сетка около -45В, плюс- минус параметры конкретной лампы.

Выходной трансформатор

Выбор широк, в порядке убывания: Tamura, Tango (ISO corp.), Sowther, AudioNote, Lundahl...

Не экономьте, приобретите хорошие трансы, они не пропадут, а вы не пожалеете.


Добавил:  Павел (Admin)  
Автор:  Евгений Комиссаров 

Вас может заинтересовать:

  1. Двухтактный усилитель из телевизионных деталей
  2. Ламповый УМЗЧ с глубокой ООС (Pвых = 80 Вт)
  3. ВЫХОДНЫЕ ТРАНСФОРМАТОРЫ НА ВСЕ СЛУЧАИ ЖИЗНИ
  4. «Маэстро Микро» на связке триодов 6Н26П/6С19П
  5. Электронный регулятор громкости (на радиолампе)


    © PavKo, 2007-2018   Обратная связь   Ссылки views: 22913 -- users: 22143 -- web3   Яндекс.Метрика