Портал для радиолюбителей
   Схема включения трехфазного электродвигателя в однофазную сеть
    Главная -> Статьи -> Бытовая электроника -> Схема включения трехфазного электродвигателя в однофазную сеть


<< Назад в раздел   Распечатать Дата добавления: 2007-12-03 | Просмотров: 12529

Предлагаемое устройство позволяет с помощью обычного выключателя с одной парой контактов управлять люстрой с четырьмя лампами, включая одну, две, три или все четыре.

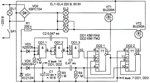
Принципиальная схема устройства управления люстрой

При первом после продолжительного ( более 15 с ) отключения замыкании контактов выключателя SA 1 будет включена только лампа EL 1, на которую сетевое напряжение подается непосредственно. Пульсирующее напряжение, поступающее с диодного моста VD 2 через резистор R 1, ограничено стабилитроном VD 1 до 12 В. Почти до этого значения через диод VD 4 будет заряжен конденсатор С 1. Снимаемое с него напряжение питает микросхемы DD 1 и DD 2. Импульс, формируемый дифференцирующей цепью R 4 C 3 в процессе нарастания питающего напряжения, устанавливает триггеры микросхемы DD 1 в исходное состояние с низкими логическими уровнями на выходах 1 и 13. В результате полевые транзисторы VT 1 и VT 2 остаются закрытыми, а лампы EL 2 - EL 4 - выключенными . Так как конденсатор С 2 не успевает заметно зарядиться в паузах между импульсами частотой 100 Гц, поступающими через диод VD 3, уровень на счетном входе триггера DD 2.1 остается низким. Состояние триггеров, а с ними и ламп EL 2 - EL 4 не изменяется.

Если разомкнуть контакты выключателя SA 1, напряжение на стабилитроне VD 1 упадет до нуля, но на конденсаторе С 1 оно некоторое время будет оставаться почти неизменным, продолжая питать микросхемы. Через 30 мс, требующихся для зарядки конденсатора С 2 до уровня переключения элемента DD 1.1, состояние всей цепочки элементов DD 1.1 - DD 1.3 изменится на противоположное. Нарастающим перепадом уровня на входе С триггер DD 2.1 будет переведен в состояние с высоким уровнем на выходе 1.

При последующем замыкании выключателя SA 1 напряжение на не успевшем заметно разрядиться конденсаторе С 1 возрастет незначительно и импульс начальной установки триггеров сформирован не будет. Вследствие этого, кроме лампы EL 1, загорится и лампа EL 2, цепь питания которой будет замкнута открытым транзистором VT 1.

Еще одно кратковременное размыкание выключателя возвратит триггер DD 2.1 в прежнее состояние, но высокий уровень будет установлен на выходе 13 триггера DD 2.2. Будут включены три лампы - EL 1, EL 3 и EL 4. И, наконец , третий щелчок выключателя включит все четыре лампы. Далее цикл повторяется.

Необходимая для управления люстрой продолжительность размыкания контактов выключателя может находиться в интервале от 30 мс приблизительно до 15 с, что очень просто выдержать вручную. Если устройство остается выключенным более длительное время, достаточное для полной разрядки конденсатора С 1 током, потребляемым микросхемами и текущим через резистор R 3, то при включении триггеры перейдут в исходное состояние и загорится только одна лампа люстры.

Продолжительность выключения люстры, необходимую для возврата в исходное состояние, можно уменьшить или увеличить, соответственно изменив номинал резистора R 3. Предел ее увеличения зависит от тока, потребляемого микросхемами, и от тока утечки конденсатора С 1.

В устройстве могут быть применены резисторы и конденсаторы любого типа. Номиналы элементов цепей R 2 C 2, R 3 C 1 и R 4 C 3 можно уменьшать или увеличивать в несколько раз, но так, чтобы произведение сопротивления резистора на емкость соответствующего конденсатора ( постоянная времени ) оставалось неизменным.

Полевые транзисторы с изолированным затвором VT 1, VT 2 и диодный мост VD 2 должны выдерживать напряжение не менее 400 В и возникающий при включении ламп накаливания бросок тока, в несколько раз превышающий его номинальное значение. Указанные на схеме мост KB PC 104 и транзисторы BUZ 90 A позволяют управлять люстрой с лампами мощностью не более 60 Вт. Вместо диодов КД 522 Б подойдут другие маломощные кремниевые.

Микросхемы К 561 ЛА 9 и К 561 ТМ 2 можно заменять их функциональными аналогами из других серий микросхем структуры КМОП, как отечественных, так и импортных. При использовании микросхем серии К 176, рассчитанных на напряжение питания 9 В, стабилитрон КС 212 Ж нужно заменить на Д 814 Б или другой с близким к 9 В напряжением стабилизации. Вполне допустима замена микросхем другими, содержащими достаточное число логических элементов - инверторов и счетных триггеров. Но схему устройства придется, конечно, соответствующим образом изменить.

На рисунке ниже, изображена схема триггерного узла устройства управления для люстры с тремя лампами ( отсутствует лампа EL 4). Благодаря элементу DD 1.4 исключено состояние, в котором лампа EL 3 включена, а лампа EL 2 - нет. Место элементов микросхемы К 561 ЛА 9 ( DD 1.1 - DD 1.3, см . рис . 1) заняли три элемента микросхемы К 561 ЛА 7.

Схема триггерного узла для управления люстры с тремя лампами

Внешний вид именно такого варианта устройства управления показан ниже. Установленные здесь два диодных моста DB 156 соединены параллельно для увеличения допустимого импульсного тока. Чертеж печатной платы не приводится, так как значительная часть соединений выполнена навесными проводами.

До установки в люстру изготовленное устройство следует проверить на работоспособность. Рекомендуется делать это при пониженном до безопасного значения напряжении, подаваемом через трансформатор. Лампы на 220 В можно временно заменить низковольтными мощностью несколько ватт или использовать вместо них резисторы соответствующего сопротивления и мощности. На время налаживания параллельно резистору R1 временно подключите еще один, сопротивлением 1 кОм, только не забудьте его удалить прежде, чем подавать напряжение 220 В по окончании проверки.

Внешний вид устройства

С . Глибин, г . Москва. Радио №9, 2006г.


Добавил:  Павел (Admin)  
Автор:  С. РЫБАС, Моделист - Конструктор, 2/86 

Вас может заинтересовать:

  1. Схема включения трехфазного электродвигателя в однофазную сеть
  2. Фототранзистор-индикатор дыма
  3. Сверхъяркий светодиод в фонарике
  4. Имитатор пения птиц
  5. Регулятор мощности для электроплитки


    © PavKo, 2007-2018   Обратная связь   Ссылки views: 2021 -- users: 2004 -- web3   Яндекс.Метрика