Портал для радиолюбителей
   Звуковой переключатель
    Главная -> Статьи -> Бытовая электроника -> Звуковой переключатель


<< Назад в раздел   Распечатать Дата добавления: 2008-01-15 | Просмотров: 8021

Устройство предназначено для включения-выключения нагрузки от звуковых сигналов, например хлопка в ладоши. Не путать с битьем баклуш.

Схема следующая:

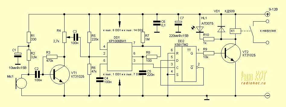
Схема девайса

Хлопок, принятый микрофоном и усиленный транзистором VT1 поступает на моностабильный мультивибратор, выполненный на интегральном таймере DD1. К его выходу подключен D-триггер на микросхеме DD2, который изменяет свое состояние на противоположенное при каждом входящем с мультивибратора импульсе. Короче говоря, все это работает так - хлопнул один раз - реле замкнулось, хлопнул второй раз, реле разомкнулось.
Такая вот диалектика.

Детали:

Обозначение на схеме

Номинал

Примечание

R1

330

 

R2

3,6кОм

 

R3

470кОм

 

R4

2,7кОм

Переменный

R5

220кОм

 

R6

47кОм

 

R7

1МОм

 

R8

100

 

R9

10кОм

 

R10

1кОм

 

C1

10мкФх15В

 

C2, C3, C4

100нФ

 

C5

220нФ

 

C6

0,1мкФ

 

C7

220мкФх15В

 

VD1

КД509

 

HL1

АЛ307Б

 

VT1

КТ3102Б

 

VT2

КТ3102Б

 

DD1

КР1006ВИ1

Буржуйский аналог 555

DD2

К561ТМ2

Буржуйский аналог CD4013

MIC1

PK-1

Любой электретный

K1

BS-12C

Любое на напряжение 12 В и необходимый коммутируемый ток.

Источник: www.radiokot.ru


Добавил:  Павел (Admin)  
Автор:   

Вас может заинтересовать:

  1. Cветодиодный фонарь из... калькулятора
  2. Микросхемы TC9148-9150 для дистанционного управления бытовой аппаратурой
  3. Металлоискатель повышенной чувствительности
  4. Источник питания для ЛДС
  5. Музыкальный звонок на ИМС УМС8


    © PavKo, 2007-2018   Обратная связь   Ссылки views: 1018 -- users: 943 -- web3   Яндекс.Метрика