Портал для радиолюбителей
   Гибридный циклотрон без ООС класса "А"
    Главная -> Статьи -> Ламповые усилители низкой частоты -> Гибридный циклотрон без ООС класса "А"


<< Назад в раздел   Распечатать Дата добавления: 2008-02-14 | Просмотров: 41187

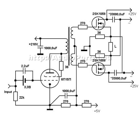
Усилитель был разработан в 1995 году. При разработке преследовалась цель найти альтернативу выходному ламповому каскаду, но с сохранением "лампового" звучания, с максимально коротким звуковым трактом, с работой выходных транзисторов в режиме "А" и без ООС. Основная идея – ламповый усилитель напряжения на входе и транзисторный усилитель тока на выходе.


Были опробованы различные варианты лампового каскада, но окончательный выбор пал на трансформаторный каскад.  Межкаскадный трансформатор сложнее в изготовлении и дороже, но прибавка в качестве звука себя оправдывает. Кроме того, такой каскад надёжнее, стабильнее, есть гальваническая развязка от выходного транзисторного каскада и нагрузки.


Усилитель термостабильный, саморазогрева транзисторов нет; выходное постоянное напряжение  (условный “0”) не меняется со временем. Фон и щелчки при включении и выключении  отсутствуют.


Полоса частот усилителя полностью определяется межкаскадным трансформатором, в данном случае, понижающим, что снижает требования  к сложности изготовления (секционирование). Необходимо только обеспечить минимальную межобмоточную ёмкость. Коэффициент трансформации можно использовать от 5:1+1, при этом чувствительность будет около 1,5 В, до 2:1+1 - чувствительность около 0,6 В, но трансформатор в последнем случае будет несколько сложнее.  Данные одного из  изготовленных трансформаторов  на сердечнике Unitra  (размер примерно соответствует ОСМ-0,1 – сечение  10 см2).


Первичная обмотка  содержит 2128 витка провода 0,25 мм. Секций пять - 3+3+4+3+3 - всего 16 слоёв по 133 витка в слое. Две отдельные вторичные обмотки, каждая из которых состоит из четырёх секций (по одному слою) по 100 витков провода диаметром 0,35 мм, включенных последовательно, всего 400+400 витков. Межслойная изоляция  - 0,1 мм (бумага), межсекционная - 0,3 мм (бумага + фторопласт +бумага). Ктр.  5,3:1+1. Активное сопротивление первичной обмотки – 130 Ом, вторичной – 13+13 Ом. В зазорах сердечника по одному слою чертёжной кальки. Полоса усилителя с таким трансформатором:  17 Гц – 35 кГц. Чувствительность при таком трансформаторе – около 1,6 В.


Выходное сопротивление  усилителя– около 1,5 Ома при токе 1 А, при токе 1,5 А – 1,1Ома.


В первой схеме – смещение литиевым элементом  3,3 В (CR2016-2032 и т.п.),  смещение выходного каскада – от 5 вольтового источника, общего для двух каналов. Ток покоя выбирается делителем, для 2SK1058 при напряжении 2,5 В – 1 А примерно, при 2,9 В – 1,5 А. При этом мощность в режиме “А” с током покоя 1 А – несколько Вт (далее в режиме АВ до полной мощности), при 1,5 А уже до 20 Вт при напряжении питания 24 В. При этом напряжении – мощность 33 Вт на нагрузке 6 Ом до заметных ограничений. Мощность можно повысить увеличением напряжения питания выходного каскада и увеличением площади  радиаторов, температура которых не должна быть более 65-70 град С. Драйвер  - обычный трансформаторный каскад с 6П15П в триоде.

 

Особенность этой схемы – при включении в течение  полминуты наблюдается незначительный фон (первичная обмотка “разомкнута” до прогрева лампы). Исключить эффект можно применением примитивного реле задержки включения громкоговорителей на транзисторе и  любом реле, контакты которого должны закорачивать выводы нагрузки (тока при этом практически нет) – усилитель абсолютно не боится короткого замыкания на выходе. Дополнительно можно вывести светодиод “готовности”, подключенный к свободным контактам реле, на переднюю панель.


Постоянное выходное напряжение на выходе усилителя при условии, что транзисторы из одной “коробки” -  как правило, не превышает 25 мВ. Если это напряжение около 100 мВ или более – можно немного изменить схему смещения, включив дополнительный  многооборотный подстроечный резистор, и выставить “0”.

 

В “дежурном режиме” можно уменьшить  потребление электричества и нагрев радиаторов снижением тока покоя с 1.5 до 0.3А. Для этого необходимо включить дополнительный резистор между источником смещения 5 В и делителем смещения и параллельно ему тумблер, которым можно выбрать необходимый режим.
Во втором варианте схема несколько упрощена за счет того, что напряжение  автоматического смещения драйвера используется для смещения выходного каскада. При этом 5 вольтовый источник  для смещения транзисторов выходного каскада и  литиевый элемент в сетке драйвера из схемы исключаются.

 

При смещении драйвера 2,5 В (2,9 В) получаем 1 А тока покоя (1,5 А). При таком включении смещения  невозможно корректировать “0” на выходе (в случае постоянного напряжения 100 мВ или более), нужен только подбор пар транзисторов; хотя на практике такая необходимость – редкость. Поскольку смещение выходных транзисторов растёт синхронно с прогревом лампы, то  начальный фон при включении отсутствует.

 

Переключить усилитель в режим с малым током покоя можно разделив катодный резистор на два последовательно соединённых резистора, в точку соединения которых и переключать концы вторичных обмоток.


Усилитель очень хорошо “ложится” в корпус и шасси промышленного усилителя 100У-101, на этой базе было сделано несколько экземпляров. Для питания выходного каскада и накалов в этом случае удобно использовать трансформатор ТПП-322, для драйвера – любой подходящий ТА;  например, ТА46.  Электролитические конденсаторы Hitachi HP3, HU4; шунтирующие пленочные  Rifa PHE 426 и Epcos MKT; резисторы лампового каскада – ПТМН, в выходном каскаде – металлоплёночные.  В выпрямителях накала, смещения и выходного каскада – диоды Шоттки, в питании лампового каскада – BYV26C.  Для защиты можно применить предохранители на 3-5А в “переменной” цепи питания оконечных транзисторов. Температура радиаторов в этой конструкции при токе покоя 1,1 А – около 60С.


Звук усилителя чистый и ясный, с красивой серединой; усилитель достаточно быстрый и легко справляется с динамичной музыкой. “Играет” именно драйверный каскад, повторители практически ничего не привносят. По приведённой схеме усилители изготавливались неоднократно, и большая часть их до настоящего времени у владельцев работают в качестве основных (некоторые - дополнительных). Улучшения звука можно достичь, увеличивая ток драйверной лампы 6П15П до 50-60 мА или заменой лампы; хорошие результаты были получены при использовании IL861.


Необходимо учесть, что цоколёвка 2SK1056-1058 слева-направо  ЗИС(GSD), исток на корпусе (в отличие от “стандартной”). 

 

Рекомендации Алексея Шалина по изготовлению межкаскадного трансформатора:
- Такой межкаскадник лучше исполнить на ПЛ-железе.
Хорошо подойдёт железо ПЛ22*32 с окном 22*59 мм от ТС70, ТС80, ТС90.
Габарит намотки 9*54 мм на каждой катушке.
Первичка: две секции по 5*166 витков проводом 0,28(0,325)мм, между ними
 вторичка - провод 0,4(0,45) мм, 7*120 витков - на каждой катушке.
Всего в первичке 3320 витков, во вторичке 1680 витков (2х840). Ктр 4:1+1.
Активное сопротивление первичной обмотки 140 Ом (70+70), вторичной -  17,6+17,6 Ом.


Добавил:  Павел (Admin)  
Автор:  Юрий Нагорный 

Вас может заинтересовать:

  1. Простой способ настройки двухтактного лампового усилителя.
  2. "Лофтин" из ТВ деталей
  3. Усилитель на 6с33с
  4. Кабели (акустические, межблочные) и их влияние на звучание
  5. Ламповый усилитель на EL-34


    © PavKo, 2007-2018   Обратная связь   Ссылки views: 7266 -- users: 6840 -- web3   Яндекс.Метрика