Портал для радиолюбителей
   Однотактник на 6п14п и 6п45с
    Главная -> Статьи -> Ламповые усилители низкой частоты -> Однотактник на 6п14п и 6п45с


<< Назад в раздел   Распечатать Дата добавления: 2008-03-17 | Просмотров: 21583

Представляю свою версию однотактного усилителя на лампе 6п45с. За основу взята схема А.МАНАКОВА

Мне не удалось найти 6э5п, поэтому решил попробовать 6п15п и 6п14п. Мне показалось, что 6п14п звучит лучше, к тому же она более доступна.

Лампа 6п45с при фиксированном смещении ведет себя не стабильно (плывет ток). При автосмещении большая рассеиваемая мощность на катодном резисторе. Я выбрал компромиссный вариант - полуавтоматическое смещение.

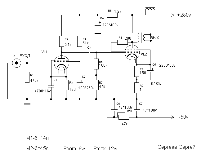
Катодный резистор 150 ом зашунтирован конденсатором 2200мкф* 35вольт. На сетку подано отрицательное смещение от отдельного маломощного трансформатора (можно домотать доп. обмотку наТС-180). Я использовал 12в транс от маломощного блока питания(50-200ма) включив вторичку на накальную обмотку 6,3в.

В качестве силового использован ТС-180. Лучший вариант: использование двух ТС-180 (два моноблока) или одного ТС-270.

Схема усилителя

В качестве выходного можно применить ТС-180 без переделки, но лучше перемотать, так как без перемотки будет спад по верхам и низам. Первичная обмотка (750 витков на каждой катушке, диаметр провода 0,3-0,35мм) находится между частями вторичной (120+120витков на каждой катушке, диаметр 0,6-0,7мм). Две первичные обмотки соединяются последовательно, четыре вторичные - параллельно (на нагрузку 8 ом). Лучше конечно приобрести фирменный транс, но это стоит денег и не малых. Решать вам. Многие считают, что из железа ТС-180 не сделать хороший транс. Может это не идеал, но на халяву…

Тем не менее, вот что получилось- Fн-23гц. Fв-26000гц на уровне -1db.Измерялось на мощности 4 ватта. Мощность до ограничения-8вт. Максимальная-12вт.

Нашел у Клауса статью “Варианты фиксированного смещения” и решил поэкспериментировать с 6п45с. Результат порадовал. Вариант для 6п45с-напряжение смещения -125вольт подается через стабилитрон на 72 вольта. При изменении сетевого напряжения от 160 до 250 вольт мощность на аноде остается практически постоянной.

НАСТРОЙКА.Настройка заключается в подборе резистора R4 в цепи 2й сетки 6п14п по максимуму усиления и регулировка тока анода 6п45с подстроечным резистором R10 по падению напряжения на R9-0,165вольт.


Добавил:  Павел (Admin)  
Автор:  Сергеев Сергей 

Вас может заинтересовать:

  1. SE на 6Н30П и 6Э5П от Ульянова
  2. Корректор с разделенной коррекцией
  3. Кабели (акустические, межблочные) и их влияние на звучание
  4. Включение оптического индикатора
  5. Усилитель на 6Н9С + EL36 (6П31С) в триодном включении


    © PavKo, 2007-2018   Обратная связь   Ссылки views: 15 -- users: 2 -- web3   Яндекс.Метрика