Портал для радиолюбителей
   Усилитель в стиле "РЕТРО"
    Главная -> Статьи -> Ламповые усилители низкой частоты -> Усилитель в стиле "РЕТРО"


<< Назад в раздел   Распечатать Дата добавления: 2008-03-18 | Просмотров: 23719

Усилитель в стиле РЕТРО
 
 
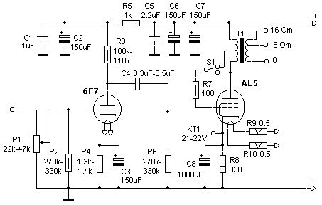
Усилитель выполнен по традиционной схеме с автосмещением на лампах:
Выходные - AL5, драйверы - 6Г7, кенотрон - AZ1.
 
 
Усилитель выполнен по традиционной схеме с автосмещением на лампах

С регулятора громкости сигнал приходит на сетку 6Г7, усиливается, и с анода этой лампы через разделительный конденсатор поступает на управляющую сетку AL5, усиливается этой лампой и через выходной трансформатор поступает в нагрузку.
В цепи экранной сетки выходной лампы стоит переключатель, с его помощью лампа может работать в 2х режимах, триодном и ультралинейном.
Выходная мощность усилителя-3Вт в триодном режиме-5Вт в ультралинейном при КНИ до 2%.

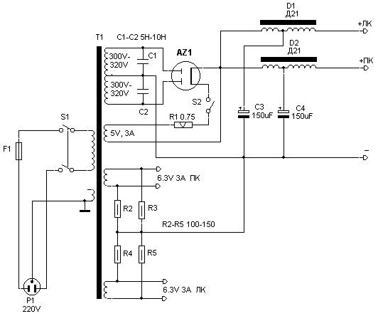
Блок питания – стандартный «ретро», выполнен на кенотроне AZ1 по двухполупериодной схеме со средней точкой.
 
 

 
Усилитель выполнен на следующих деталях:
Резисторы R2 - R8 типа ВС-0.5, R9, R10-проволочные в керамике, размером 10х10х22мМ, конденсаторы С1, С5-К78, С2,С6,С7-“ELNA” на напряжение 350В, С3, С8-“Rubicon”, С4-КБГ-М2.

В блоке питания применены следующие детали:
Резисторы R1-R4-МЛТ, R5-проволчный в керамике 10х10х22мМ
Конденсаторы С1,С2-КСО, С3,С4-“ELNA”.
Дроссели стандартные Д21, подключены к выпрямителю выводом «6», «2-3» соединены, в эти точки подключен конденсаторыС3, С4, вывод 1 –выход.

Выходные трансформаторы выполнены на старом железе Ш25х35, размерами 63х100,5мМ, которое ныне не выпускается, поэтому данные на них не приводятся.

Из современного можно выбрать железо от трансформаторов ОСМ-0,1 первичная обмотка будет содержать 2800 витков провода 0,22-0,25 в четырёх секциях вторичная для нагрузки 8 Ом будет иметь 3 секции по 138 витков провода 0,5, соединённых параллельно, и для нагрузки в 16 Ом три секции по 69 витков, соединённых параллельно и последовательно с обмоткой для нагрузки 8Ом.
Немагнитная прокладка в зазоре выходного трансформатора-0,12мМ.

Последовательность намотки-первой наматывается обмотка 69 витков вторичной обмотки затем 700 витков первичной, затем 69 витков и поверх нё ещё 69 витков вторичной обмотки для нагрузки 16 Ом, потом 700 витков первички, 138-вторички и так до конца…

При повторении этого усилителя кенотрон в блоке питания можно заменить на 5Ц3С-выходные лампы на 6П13С, или КТ77, подобрав резистор в катоде по току 65мА, При этом проволочные резисторы в цепях накалов кенотрона и выходных ламп убираются и накальное напряжение непосредственно подаётся на их ножки накала.

Удачи Вам и хорошего звучания.!

P.S. Cхема выполнена Евгеним Разумовым.
 


Добавил:  Павел (Admin)  
Автор:  Манаков Анатолий (ака Гэгэн) 

Вас может заинтересовать:

  1. Три источника и три составные части...
  2. Однотактник на ГУ-29 на трансформаторах Прибоя
  3. Простой двухтактный усилитель
  4. Построение усилителя с учетом направлений электрических компонентов
  5. "Карманные" усилители


    © PavKo, 2007-2018   Обратная связь   Ссылки views: 3759 -- users: 3650 -- web3   Яндекс.Метрика