Портал для радиолюбителей
   Полностью прямонакальный усилитель на 4п1л
    Главная -> Статьи -> Ламповые усилители низкой частоты -> Полностью прямонакальный усилитель на 4п1л

Рекомендуем вам приобрести salonvanila по предоплате, с доставкой.

<< Назад в раздел   Распечатать Дата добавления: 2008-03-18 | Просмотров: 22569

Было у меня когда-то время увлечения тотально прямонакальными схемами.
Строго говоря, оно так и не прошло до сих пор, но приняло мягкую, компромиссную форму, когда я легко уживаюсь, например, с косвеннонакальным драйвером и прямонакальной выходной лампой.

Так вот тогда, в период жестокого обострения "прямонакальной болезни", я проанализировал все доступные прямонакальные лампы в поисках такого их сочетания, которое позволит собрать простой двухкаскадный усилитель с трансформаторной связью на доступных прямонакалах безо всякой экзотики. Оказалось, что такие лампы есть!

Это 4П1Л. Прямонакальные пентоды. Коэффициент усиления в триодном включении - около десяти, крутизна - шесть, отсюда внутреннее сопротивление - 1,6 ком. Добавьте к этому семь с половиной ватт мощности анода, очень экономичный накал-катод ( 4,2 в, 0,325 А ), отличная линейность триодных характеристик, словом полный "суповой" набор для приготовления суперблюда в виде полностью прямонакального усилителя!

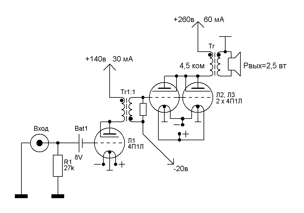
В результате всего получилась следующая схема.
 

На входе стоит 4П1Л в роли драйвера с трансформатором в аноде. Межкаскадный транс - наш старый знакомец под номером семь из статьи "Выходные трансформаторы из подручных средств".
Смещение задаётся пятью последовательно соединёнными батарейками по 1,5 вольта. Можно использовать и сильно "посаженную" девятивольтовку.

Выходные лампы тщательно подобраны и по параметрам и по центровке средней точки. Не все 4П1Л идеально отцентрованы - имейте это в виду! Примерно половина ламп отбракуется. Не страшно! Нам хватит и другой половины.

Особо следует сказать о питании накалов.
У меня были простые двуполярные выпрямители на диодах Д302, дающие +2,1в и -2,1в.
Конденсаторы по 4700 мкф на 6,3 вольта убирали фон до невоспринимаемого уровня.
Думаю, что это вполне резонная мера, ибо любые стабилизаторы начнут давать свою достаточно сильную и отнюдь не ламповую окраску. Идеальным вариантом было бы применение параллельных стабилизаторов для каждого плеча накала. Однако стоит ли городить столь сложный огород для такого несложного усилителя? Выбор за вами.

В выходном каскаде проблему "намагничивания" нити накала можно решить элементарной "рокировкой" выходных ламп.
В драйвере придётся раз в месяц перебрасывать питание накала на панельке.

Источник сеточного смещения -20 в может быть любым. Например, батарейным.

Резисторы (их всего два) - это ПТМН.

Выходной трансформатор выберите из вышеупомянутой статьи. Обратите внимание на варианты 5, 8, 10, 18, 19. Что называется - на ваш вкус!

Чувствительность этого усилителя - 2 вольта.
Следовательно, мы имеем все шансы раскачать его на полную катушку непосредственно с выхода CD-проигрывателя.

Ну что ещё сказать?

В прямом, хоть и некорректном сравнении данный усилитель здорово обыгрывал SE на 6С4С. Топология усилителей, конечно была слишком разной, чтобы судить об этом с полной ответственностью. Однако голос этого простого полностью прямонакального усилителя весьма хорош: динамичный, очень ясный, жизнерадостный, с высокой скоростью и разрешением. Есть подозрение, что он хорошо "споётся" с широкополосными высочувствительными динамиками типа Fostex FE207 и пр.

Честно скажу, что у меня он проработал чуть более двух недель, поскольку 4П1Л полностью и безоговорочно затмили УО186…

Но это уже совсем другая история…
 


Добавил:  Павел (Admin)  
Автор:  Алексей Шалин 

Вас может заинтересовать:

  1. Универсальная одноламповая схема предусилителя, усилителя для телефонов и усилителя мощности
  2. Оконечные каскады усилителей НЧ
  3. SE усилитель на 6П36С
  4. Усилитель на 6с33с
  5. Компенсация фона в усилителях НЧ


    © PavKo, 2007-2018   Обратная связь   Ссылки views: 642 -- users: 597 -- web3   Яндекс.Метрика