Портал для радиолюбителей
   Пробник оксидных конденсаторов
    Главная -> Статьи -> Измерительная техника -> Пробник оксидных конденсаторов


<< Назад в раздел   Распечатать Дата добавления: 2008-05-14 | Просмотров: 14167

Надежность полупроводниковых приборов в современной аппаратуре возросла настолько, что на первое место по числу дефектов вышли оксидно-электролитические конденсаторы [1]. Связано это с наличием в них электролита. Воздействие повышенной температуры, рассеивание в конденсаторе мощности потерь, разгерметизация в уплотнениях корпуса приводят к пересыханию электролита. Идеальный конденсатор при работе в цепи переменного тока имеет только реактивное (емкостное) сопротивление. Реальный же конденсатор, для рассматриваемого далее случая, можно представить в виде идеального конденсатора и соединенного с ним последовательно резистора. Этот резистор называют эквивалентным последовательным сопротивлением конденсатора (далее ЭПС, в англоязычной литературе можно встретить аналогичный термин с аббревиатурой ESR – Equivalent Series Resistance).

На начальной стадии возникновения дефектов в оксидных конденсаторах происходит завышение ЭПС конденсатора. Из-за этого повышается мощность потерь, нагревающая конденсатор изнутри. Эта мощность прямо пропорциональна ЭПС конденсатора и квадрату силы тока его перезарядки. В дальнейшем процесс быстро прогрессирует, вплоть до полной потери емкости конденсатором.

Появление дефектов в изделиях, где используются оксидные конденсаторы, может быть на разной стадии этого процесса. Все зависит от условий работы конденсатора, в том числе его электрических режимов и особенностей самого устройства. Сложность диагностики таких дефектов в том, что измерение емкости обычными приборами в большинстве случаев результатов не дает, так как емкость оказывается в пределах нормы или лишь незначительно занижена. Особенно требовательны к качеству оксидных конденсаторов источники питания с высокочастотными преобразователями, где такие конденсаторы использованы в качестве фильтров, и в цепях переключения силовых элементов на частотах до 100 кГц.

Возможность измерения ЭПС сделала бы реальной как выявление вышедших из строя конденсаторов (кроме короткого замыкания и утечки), так и раннюю диагностику еще не проявившихся дефектов аппарата. Для этого можно замерить комплексное сопротивление конденсатора на достаточно высокой частоте, на которой емкостное сопротивление значительно ниже допустимого ЭПС. Например, на частоте 100 кГц конденсатор емкостью 10 мкФ имеет емкостное сопротивление около 0,16 Ом, что уже достаточно малая величина.

Если подать сигнал такой частоты через токозадающий резистор на контролируемый конденсатор, напряжение на последнем будет пропорционально модулю его комплексного сопротивления. Источником сигнала может быть любой подходящий генератор, причем форма сигнала особой роли не играет, а резистором может служить выходное сопротивление генератора. Для измерения напряжения на конденсаторе можно использовать осциллограф или милливольтметр переменного тока. Так, при уровне выходного сигнала генератора 0,6 В, сопротивлении резистора 600 Ом на конденсаторе с ЭПС, равным 1 Ом, измеряемое напряжение будет около 1 мВ, а при сопротивлении резистора 50 Ом – 12 мВ.

Практика диагностики дефектов оксидно-электролитических конденсаторов путем измерения ЭПС показала, что в подавляющем большинстве случаев в дефектных конденсаторах емкостью от 10 до 100 мкФ оно заметно превышает 1 Ом. Критерий этот не строгий и зависит от нескольких факторов. Принято считать, что хорошие конденсаторы емкостью от 10 до 100 мкФ имеют ЭПС в пределах 0,3...6 Ом в зависимости от емкости и рабочего напряжения [2]. Точность измерений для определения дефектных конденсаторов особой роли не играет. Вполне допустимой можно считать погрешность до 1,5...2 раз. Эти данные были использованы при разработке описываемого ниже прибора.

Кроме того, очень важна возможность измерений без демонтажа конденсаторов из устройства. Для этого необходимо, чтобы контролируемый конденсатор не был зашунтирован элементами с сопротивлением, близким к измеряемым значениям ЭПС, что в большинстве случаев выполняется. Полупроводниковые приборы влияния на результаты измерения не оказывают, так как измерительное напряжение на конденсаторе составляет единицы и десятки милливольт. Также желательно ограничить максимальное напряжение на щупах прибора значением 1...2 В и тока через них до 5...10 мА, чтобы не вывести из строя другие элементы устройства.

Что касается конструктивного оформления прибора, очевидно, он должен быть с автономным питанием и небольших размеров. Соединительные проводники и зажимы для подключения к проверяемым конденсаторам нежелательны. При работе с ними заняты обе руки, необходимо место для размещения самого прибора и приходится постоянно переводить взгляд с точек измерений на индикатор прибора.

Этим требованиям отвечает небольшой пробник с заостренными щупами.

Основные технические характеристики

Диапазон контролируемых значений ЭПС, Ом 0,3 - 1,8 (1-й диапазон) и 1,2 -7,5 (2-й диапазон)
Индикация дискретная; светодиодная; пятиступенчатая
Частота измерительного сигнала, кГц 60...80
Напряжение питания, В 3
Ток потребления при измерениях, мА 15
Примерные значения ЭПС (в зависимости от числа зажженных светодиодов от 1 до 5), Ом 0,3; 0,5; 0,9; 1,4; 1,8 (1-й диапазон)
1,2; 2,2; 3,6; 5,4; 7,5 (2-й диапазон)
Размеры корпуса (без щупов), мм 70x33x15

Дополнительно пробник может быть использован для оценки емкости электролитических конденсаторов - в авторском варианте исполнения примерно от 15 до 300 мкФ (2 диапазона).

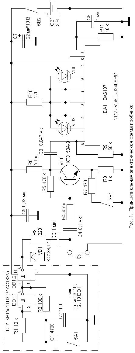
Принципиальная схема пробника изображена на рис. 1.

На элементе DD1.1 выполнен генератор прямоугольных импульсов (частотозадающие элементы R2, C2). Резистор R3 задает ток через тестируемый конденсатор Cx, с которого сигнал с уровнем, пропорциональным ЭПС контролируемого конденсатора, поступает на вход предварительного усилителя на транзисторе VT1. Стабилитрон VD1 ограничивает импульсы напряжения при подключении щупов прибора к неразряженным конденсаторам. Остаточные напряжения на них не более 25...50 В для прибора не опасны.

На микросхеме DA1 выполнен пятиступенчатый светодиодный индикатор уровня, такая микросхема используется в некоторых видеоплеерах. В составе микросхемы: усилитель входного сигнала, линейный детектор, компараторы со стабилизаторами тока на выходах. Соотношения уровней входного сигнала, при которых включается следующий компаратор, соответствуют -10; -5; 0; 3; 6 дБ. Таким образом, весь диапазон индикации охватывает 16 дБ. Для зажигания всех светодиодов на вход микросхемы DA1 (выв. 8) необходимо подать сигнал с уровнем около 170 мВ. RC-цепь, подключенная к выводу 7, определяет постоянную времени его детектора. Резистор R10 ограничивает потребляемый светодиодами ток. Критерии выбора его значения: необходимая яркость свечения светодиодов с одной стороны и потребляемый от источника питания ток с другой.

Возможность использования микросхемы на частотах вплоть до 100 кГц была определена экспериментально. Минимальное паспортное значение напряжения питания микросхемы – 3,5 В, однако проверка нескольких экземпляров показала их работоспособность до напряжения 2,7 В, при дальнейшем его снижении светодиоды перестают светиться. Это свойство используется для контроля за состоянием элементов питания пробника.

Контролируемое значение ЭПС прибор индицирует по принципу: чем ниже сопротивление, тем меньше число зажженных светодиодов.

При замыкании контактов выключателя SA1 параллельно конденсатору C2 подключают еще и конденсатор C1. Частота генератора при этом будет снижена примерно до 1800 Гц, поэтому уровень сигнала на выводах проверяемого конденсатора будет зависеть в основном от его емкости. Чем выше емкость, тем меньше число зажженных светодиодов. Следует заметить, что в этом режиме на показания пробника влияет и ЭПС конденсатора, поэтому диапазон контроля емкости отличается от расчетного.

В пробнике применены чип-резисторы и конденсаторы, но можно использовать и другие малых размеров. Конденсаторы C3 – C6, C8 – керамические импортные малогабаритные. Их емкость некритична. Светодиоды VD2 – VD6 – микропотребляющие, светятся достаточно ярко уже при токе 0,5...1 мА. Можно применить другие светодиоды красного свечения, удовлетворяющие указанному требованию, например, КИПД-05А.

Выключатель SA1 – малогабаритный движковый, SB1 и SB2 – кнопочные мембранные, без фиксации в нажатом положении. Транзистор VT1 можно заменить на КТ315, КТ3102 (с любыми буквенными индексами) с коэффициентом передачи тока более 100. Источником питания пробника служат два щелочных элемента LR44 (357, G13) типоразмера 11,6x5,4 мм.

Рабочую частоту генератора контролируют на выходе DD1.2. Она должна быть в пределах 60...80 кГц. При необходимости ее устанавливают подбором элементов R2 или С2. Не следует исключать или снижать сопротивление резистора R1. Иначе при манипуляциях с пробником возможно защелкивание элемента DD1.1 с неопределенным уровнем на выходе. Напряжение на коллекторе транзистора VT1 должно быть в пределах 1...2 В, его устанавливают подбором резистора R5.

Генератор пробника (на рис. 1 выделен пунктирной рамкой) может быть выполнен по схеме, изображенной на рис. 2. Микросхема КР1211ЕУ1 использованная в данном генераторе имеет меньшие размеры по сравнению с КР1554ТЛ3.

Схема генератора на КР1211ЕУ1

Калибруют пробник, подключая в режиме измерения ЭПС в диапазоне "1,2 – 7,5 Ом" (кнопка SB1 отжата) безындуктивные (непроволочные) резисторы к щупам и подбирая резистор R3. Показания в диапазоне "0,3 - 1,8 Ом" корректируют подбором резистора R7 при нажатой кнопке SB1. Необходимый диапазон контроля емкости в замкнутом положении контактов выключателя SA1 устанавливают подбором конденсатора С1, подключая к щупам конденсаторы с известной емкостью.

Рисунок печатной платы не приводится ввиду достаточной простоты устройства прибора и нежелательности привязки конструкции к конкретному типу корпуса. Щупы изготовлены из жесткой стальной или латунной проволоки диаметром 1 мм, концы слегка изогнуты и заострены. Расстояние между щупами – 4 мм, это позволяет, с учетом размеров контактных площадок на печатной плате, проверять конденсаторы с расстоянием между выводами от 2,5 до 7,5 мм. Кажущиеся неудобства, связанные с ориентацией положения прибора относительно выводов конденсаторов, проходят через несколько дней пользования им.

На фотографии показан внешний вид авторского варианта пробника. В качестве корпуса использован корпус дистанционного проводного выключателя от тифломагнитофона "Легенда П-405Т".

Фото пробника

При измерениях проверяемое изделие должно быть обесточено, конденсаторы, на которых могут сохраняться опасные напряжения, – разряжены. Щупы пробника нужно прижать к контактным площадкам платы, к которым припаян проверяемый конденсатор, и нажать на кнопку включения. Из-за переходных процессов кратковременно вспыхивают все светодиоды, после чего, по числу зажженных светодиодов можно оценить состояние конденсатора. Таким образом, время включения пробника для проверки одного конденсатора не превышает 1 с. Ориентировочно, для хороших конденсаторов емкостью от 22 мкФ и выше на рабочие напряжения до 100 В на 2-м диапазоне все светодиоды должны погаснуть. Конденсаторы меньшей емкости и на большее рабочее напряжение имеют более высокий ЭПС, поэтому могут светиться 1 – 3 светодиода.

Кнопка включения 1-го диапазона расположена рядом с кнопкой включения питания. При нажатии только кнопки включения питания контролируется ЭПС в диапазоне 1,2 – 7,5 Ом (в подавляющем большинстве случаев достаточно), при нажатии обеих кнопок – в диапазоне 0,3 – 1,8 Ом (конденсаторы в ответственных узлах и относительно большой емкости). Как показала практика, это намного удобнее, чем использовать переключатель пределов с фиксированным положением.

Работа с пробником

Критерии оценки пригодности оксидных конденсаторов зависят от выполняемых ими функций в узлах аппарата, электрических режимов, условий работы. Наиболее ответственные узлы: цепь управления ключевым транзистором в источниках питания с высокочастотным преобразованием, фильтры в таких источниках, в том числе с питанием от трансформатора строчной развертки телевизоров и мониторов, фильтр в цепи питания раскачки транзистора строчной развертки и т. п. Чем выше рабочая частота и токи перезарядки, тем качественнее должны быть используемые конденсаторы.

В вышеуказанных цепях следует использовать конденсаторы с температурным диапазоном до 105° С, имеющие значительно меньший ЭПС и более высокую надежность при повышенной температуре. При отсутствии под рукой таких элементов желательно оксидные конденсаторы шунтировать керамическими конденсаторами емкостью 0,33 – 1 мкФ. Иногда такие конденсаторы устанавливает производитель аппарата. Они могут исказить показания пробника в режиме измерения ЭПС (емкостное сопротивление конденсатора в 1 мкФ на частоте 80 кГц – около 2 Ом).

Случается, что дефектные конденсаторы, после выпаивания их из платы, при прозвонке прибором могут быть определены как исправные. Видимо, это связано с воздействием высокой температуры при демонтаже. Устанавливать такие конденсаторы обратно в устройство нет смысла – дефект рано или поздно возникнет снова. Это еще один довод в пользу проверки конденсаторов без их демонтажа.

Прибор создавался как "рабочая лошадка", которым удобно пользоваться практически в любых условиях, не имеет излишеств и предназначен не настолько для измерений, насколько для определения по принципу годен – негоден. Поэтому в сомнительных и особо ответственных случаях следует дополнительно проверить конденсаторы доступными способами или заменить их на заведомо исправные.

Эксплуатация 2-х вариантов пробника в условиях мастерской по ремонту телевизоров в течение 2 лет показала оптимальность их метрологических параметров и выбранного типа индикации. Резко повысилась производительность при диагностике, особенно в аппаратах, отработавших более 5 – 7 лет, появилась возможность ранней диагностики дефектов, связанных с постепенным ухудшением состояния оксидных конденсаторов. Ресурса элементов питания пробника хватает на 6 – 10 месяцев достаточно интенсивной эксплуатации.

В режиме контроля емкости на щупах прибора присутствует сигнал звуковой частоты. Его можно использовать для прозвонки акустических излучателей или для проверки прохождения сигнала в усилителях ЗЧ.

Источники

  1. Омельяненко А. Измеритель ESR электролитических конденсаторов. — Ремонт электронной техники, 2002, № 2, с.37.
  2. Чулков В. Прибор для проверки ESR электролитических конденсаторов. — Ремонт электронной техники, 2002, № 6, с.32.
  3. http://www.flippers.com/esrktmtr.html
  4. http://www.radioland.mrezha.ru/dopolnenia/capasit_02/capasit_02.htm
  5. Хафизов Р. Пробник оксидных конденсаторов. — Радио, 2003, № 10, с. 21.

Автор: Р. Хафизов
elec@udm.net


Добавил:  Павел (Admin)  
Автор:  Р. Хафизов (elec@udm.net) 

Вас может заинтересовать:

  1. Пробник электроцепей с применением компьтерного LPT-порта
  2. Приставка-измеритель LC к цифровому вольтметру
  3. Измеритель полных проводимостей радиовещательных антенн диапазонов ДВ и СВ
  4. Пробник электроцепей и радиоэлементов
  5. Вольтметр постоянного тока с автоматическим выбором пределов измерения


    © PavKo, 2007-2018   Обратная связь   Ссылки views: 1338 -- users: 1328 -- web3   Яндекс.Метрика