Портал для радиолюбителей
   Термоконтроль для ПК своими руками
    Главная -> Статьи -> Компьютерная электроника -> Термоконтроль для ПК своими руками


<< Назад в раздел   Распечатать Дата добавления: 2007-10-17 | Просмотров: 9144

Сидя ночью за компьютером, я обратил внимание на излишний шум, издаваемый системой воздушного охлаждения. А почему бы автоматически, в зависимости от температуры, не управлять оборотами кулеров? После 2х месяцев, в течение которых я искал подходящую схему, усовершенствовал и настроил её. Схема выполняет релейное регулирование оборотов сразу 3х кулеров в зависимости от температуры.

Схема термоконтроля для ПК
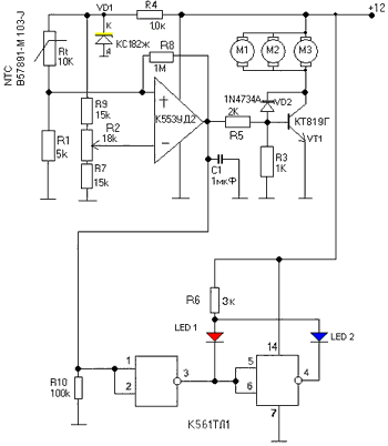
Принципиальная схема

Для себя я решил использовать в качестве измеряемого объекта - жесткий диск, установленная у меня температура срабатывания около 39-40 градусов. Термодатчиком послужил NTC термистр B57891-M 103-J 10кОм, термистр закреплён на металлической крышке ЖД. Схема состоит из управляющего блока и блока индикации. Управляющий блок состоит из триггера Шмидта на операционном усилителе К553УД2. К схеме подключено 3 кулера, из них 2 работают на впуск-выпуск потока воздуха из корпуса ПК, третий кулер установлен снизу ЖД. Блок индикации выполнен с применением микромхемы К561ТЛ1.

Теперь немного о работе схемы: ОУ сравнивает два напряжения на его входах, и если они оказываются равными, то на выходе появляется напряжение питания ОУ. Температура срабатывания устанавливается переменным резистром R2, для более точной и плавной настройки последовательно к R2 были припаяны R9 и R7, номиналы которых выбираются опытным путем. Стабилитрон VD1 необходим для стабилизации питающего напряжения ОУ. Резистор R8 обеспечивает положительную обратную связь. Номинал R8 определялся опытным путем. Конденсатор C1 полностью исключает нежелательные и неожиданные переключения режимов. Транзистор VT1 берёт на себя ток нагрузки от 3х кулеров. Стабилитрон VD2 позволяет установить напряжение питания кулеров до срабатывания реле в диапазоне 5-6 В.

Блок индикации показывает в каком режиме находится схема в данный момент. Если температура ниже выставленного переменным резистром R2 значения, то горит синий светодиод. Если происходит срабатывание реле, то загорается красный светодиод.
В заключении привожу фотографии получившегося у меня устройства. А так же файл для SprintLayout v.4

Вид конечного устройства

BATCOH © 2006
iupfan {сабака} mail {тчк} ru


Добавил:  Павел (Admin)  
Автор:  BATCOH © 2006 (iupfan {сабака} mail.ru) 

Вас может заинтересовать:

  1. Регулятор скорости вентилятора (Вариант 4)
  2. ИК-порт для компьютера(для COM порта)
  3. Передатчик ТТЛ сигнала
  4. БП для трансивера из компьютерного источника питания AT/ATX
  5. ИК-порт для компьютера(для подключения к материнке) - 2 вариант


    © PavKo, 2007-2018   Обратная связь   Ссылки views: 111 -- users: 52 -- web3   Яндекс.Метрика