Портал для радиолюбителей
   Глушение противокражных систем EAS
    Главная -> Статьи -> Медицинская техника -> Глушение противокражных систем EAS


<< Назад в раздел   Распечатать Дата добавления: 2011-10-27 | Просмотров: 14500

Акустомагнитные системы среди всех противокражных систем, являются наиболее вредоносно действующими на здоровье человека. Ультразвуковые частоты, которые излучают их антенны соизмеримы по частотам с некоторыми биологически активными частотами. Пиковая же мощность излучения может измеряться киловаттами.

Изначально акустомагнитная технология была разработана фирмой Sensormatic. Позже, увидев успех данной технологии, концерн TYCO приобрёл данную фирму. Сейчас это подразделение (и торговая марка) компании ADT (American Dynamics Technology). Противокражные системы Sensormatic, по утверждениям многих специалистов, являются наиболее надёжными среди всех типов противокражных систем. Отчасти, подобные утверждения базируются на политике серьёзных [откатовk данным [специалистамk, отчасти, системы действительно имеют большую вероятность определения противокражной метки. Но это обусловлено исключительно высокими мощностями импульсов, подаваемых в антенны.
Эксклюзивным правом на производство акустомагнитных противокражных меток имеет ADT/TYCO. На сами активные устройства (антенны, блоки электроники) действие авторских прав уже не распространяется (закончился срок действия патентов). Поэтому появился ещё один производитель WG. Собственно, для глушения противокражных систем Sensormatic и WG предназначено рассматриваемое устройство постановки помех. И первая, и вторая система использует акустомагнитные метки Sensormatic (авторские права позволяют только ADT/TYCO их производить).
На фото ниже показан внешний вид метки, наклеенной на товар.

Противокражная система EAS

Если её оторвать и рассмотреть с обратной стороны, за полупрозрачной пластмассой можно увидеть металлическую полоску.

Акустомагнитная метка  Sensormatic

Если разрезать сие чудо враждебной буржуазной техники, то можно извлечь 3 металлические полоски: две из аморфного металла (они более блестящие) и одну из простой ферромагнитной ленты.

Как это работает?
Противокражные ворота имеют излучающее-принимающую антенну, работающую на частоте 58КГц+/- 200Гц. Во время работы в антенну [шарашатсяk импульсы 40В*15А длительностью 1,5-1,7 миллисекунды (заполненные 58КГц). Период повторения 650-750 миллисекунд. Создаётся огромная напряжённость поля, которая заставляет аморфный металл резонировать на частоте облучения магнитострикционный эффект (как приятно это знать владельцам кардиостимуляторов !!!). Собственно, эти 650-750 миллисекунд антенна работает на приём. Мощность инициированного переизлучения метки экспоненциально убывает со временем по довольно сложному закону. Обработка сигнала идёт с помощью DSP. Стоит в зависимости от модели или TI, или Motorola, бывают на подсосе чипы Xilinx. Сымитировать сигнал ответа довольно сложно. Но наличие даже мало-мальски подобных сигналов сильно ухудшает работу системы. Из практики известно, что если даже за 50-200 метров от магазина/бутика, в котором стоит акустомагнитная система, находится другой с подобной системой, то они создают взаимные трудноустранимые помехи. ADT/TYCO растопыривает пальцы, что мол у них самое крутое программное обеспечение для синхронизации систем, устранения помех и т.д. Все это неправда господа! На территорию СНГ нормального и качественного не идёт. Идёт отстойное оборудование, с помощью которого ставят эксперименты по изучению влияния на здоровье человека.

Как с этой хренью бороться?
Я в двух словах описывал как это делается и выкладывал программу для PIC16F88. А теперь, собственно схема

Схема подавления EAS

Кварцевый резонатор устройства должен быть 20 МГц

Схема подавителя противокражной системы EAS примитивна и проста до безобразия.
Многострадальное изделие фирмы Microchip генерирует импульсы на выводе 7, длительность и период повторения которых регулируются нажатием соответствующих кнопок SB2-4, SB6. Нажатие на кнопку (приём команды) индицируется кратковременными вспышками соответствующих светодиодов. Значения установок сохраняются в памяти процессора даже при выключении питания. При достижении максимального/минимального значения каждого из параметров это индицируется более длительным свечением каждого из светодиодов. Таким образом, имеется возможность регулировки в широких пределах параметров импульсов, используемых для влияния на приёмные цепи противокражных систем.
Нажатие на кнопку SB5 инициирует включение режима генерации импульсов случайной длительности и со случайным периодом следования в заданных пределах. Также имеется возможность постоянной генерации 58 КГц. Для этого необходимо полностью отключить питание устройства. Далее, нажимают и удерживат кнопку SB5. При нажатой кнопке SB5 включают питание устройства, после чего кнопку отпускают. На выводе 7 имеем около 58КГц.
Импульсы с вывода 7 поступают на ключ, выполненный на транзисторе типа IRLML2803, другом аналогичном полевом или даже ВС817. Между затвором и истоком целесообразно включить резистор 10к-100к для предотвращения [залипания затвораk.
В цепь стока включена катушка, играющая роль антенны. Она образует с конденсаторами С7, С8 резонансный контур на частоту 58 КГц. В небольших пределах подстройку контура можно осуществлять конденсатором С*1.

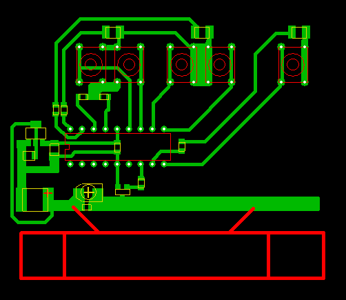
Печатная плата устройства

Вариант исполнения устройства с данной печатной платой показан на фото

Антенна отрезана. Видны два обрывка проводов, которые к ней шли. Об антенне: излучатель использовалась катушка, намотанная на куске от палки термоклея (толстой, диаметром ок. 10 мм). Думаю их все знают. Длина намотки ок. 20 мм. Провод - ПЭЛШО 0,2. Количество витков - ок. 300. Намотка - многослойная.

Фото устройства глушения EAS

Скачать прошивку

Автор: werewolf
Сайт: vrtp.ru


Добавил:  Павел (Admin)  
Автор:  werewolf 

Вас может заинтересовать:

  1. Электроакупунктурный стимулятор для профессионалов
  2. Детектор лжи
  3. Инструкция по эксплуатации мозгового электростимулятора
  4. Электронный массажист
  5. Электростимулятор биологически активных точек


    © PavKo, 2007-2018   Обратная связь   Ссылки views: 1137 -- users: 778 -- web3   Яндекс.Метрика