Портал для радиолюбителей
   USBasp - USB программатор для микроконтроллеров Atmel AVR
    Главная -> Статьи -> Программаторы для микроконтроллеров -> USBasp - USB программатор для микроконтроллеров Atmel AVR


<< Назад в раздел   Распечатать Дата добавления: 2015-02-25 | Просмотров: 9607

USBasp - простой внутрисхемный USB-программатор для микроконтроллеров Atmel AVR. Программатор построен на микроконтроллере ATMega88 (или ATMega8) и содержит минимум деталей. Программатор использует свой USB-драйвер, никакие специальные USB контроллеры не нужны.

Особенности программатора:
- работа под любой платформой: Windows, Linux и Mac OS X
- какие-либо специальные компоненты или smd не нужны
- скорость программирования до 5 кБ/сек
- SCK-джампер позволяет программировать низкоскоростные контроллеры (< 1.5МГц)
- в планах: последовательный интерфейс (например для отладки)

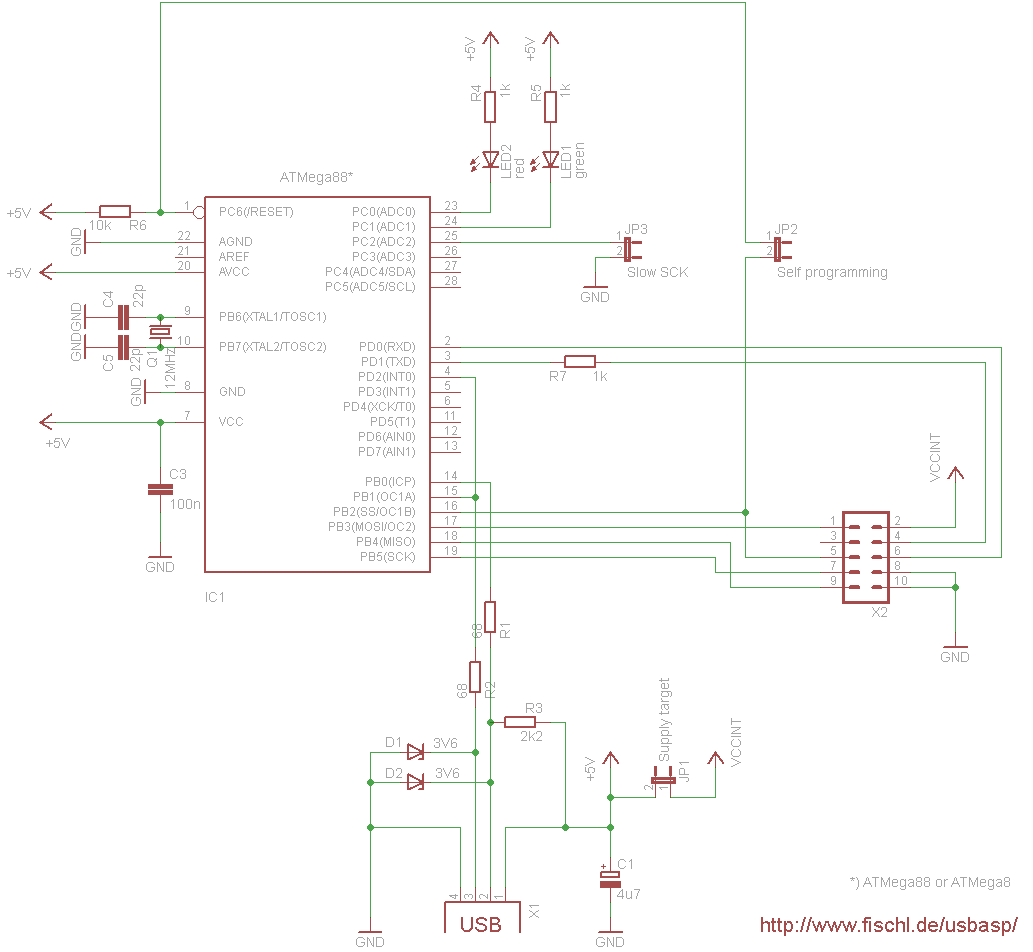
Схема программатора

Принципиальная схема программатора

Схема предназначена для программирования только 5В кристаллов. В других случаях, уровни должны быть преобразованы!

Заливка прошивки

Т.к. в схеме программатора используется микроконтроллер, то его необходимо предварительно прошить. Для этого подключите другой рабочий программатор и установите джампер J2, для активации функции обновления прошивки.
Прошейте программатор при помощи прошивки: "bin/firmware/usbasp.atmega88.xxxx-xx-xx.hex" или "bin/firmware/usbasp.atmega8.xxxx-xx-xx.hex"
Необходимо будет установить фьюзы для подключения внешнего кварца
# TARGET=atmega8 HFUSE=0xc9 LFUSE=0xef
# TARGET=atmega48 HFUSE=0xdd LFUSE=0xff
# TARGET=atmega88 HFUSE=0xdd LFUSE=0xff

Установки джамперов

J1 - источник питания (от USB, либо внешний источник). Будьте аккуратнее, т.к. схема не содержит какой-либо защиты от КЗ.
J2 - обновление прошивки (сам себя обновлять не может!). Установленный джампер позволяет программировать контроллер программатора другим рабочим программатором.
J3 - если программируемый МК низкоскоростной <1.5 МГц, то необходимо установить данный джампер. Тогда SCK уменьшится с 375 кГц до примерно 8 кГц.

Установка драйверов под Windows

Подключите программатор USBasp к USB. Windows найдет устройство и попросит указать драйвер, укажите ему папку "bin/win-driver". Windows установит драйвер.
Теперь можно запустить avrdude, к примеру:
1. Войти в терминальный режим, МК: AT90S2313: avrdude -c usbasp -p at90s2313 -t
2. Записать main.hex в flash-память МК ATmega8: avrdude -c usbasp -p atmega8 -U flash:w:main.hex

Сборка их исходников (под Linux)

Компиляция прошивки:
1. Установите GNU toolchain для микроконтроллеров AVR (пакеты avr-gcc, avr-libc)
2. Войдите в директорию firmware/
3. Выполните команду "make main.hex"
4. Прошейте "main.hex" ATMega(4)8. Например при помощи uisp или avrdude (используйте
Makefile с опцией "make flash"). Для прошивки установите джампер J2 и подключите USBasp к рабочему программатору.
Также нужно установить фьюзы для работы от внешнего кварца (используйте Makefile
с опцией "make fuses").

Компиляция avrdude:
ПО AVRDUDE поддерживается программатором USBasp начиная с версии 5.2.
1. Установите пакет libusb: http://libusb.sourceforge.net/
2. Скачайте последнюю версию avrdude: http://download.savannah.gnu.org/releases/avrdude/
3. cd avrdude-X.X.X
4. Сконфигурируйте:
./bootstrap
./configure
5. Компиляция:
make
make install

Фото программатора USBasp

Программы для работы с программатором

  • AVRDUDE - поддерживается USBasp начиная с версии 5.2
  • BASCOM-AVR - поддерживается USBasp начиная с версии 1.11.9.6
  • Khazama AVR Programmer - Windows XP/Vista GUI приложение для USBasp и avrdude
  • eXtreme Burner - AVR - программа Windows GUI для USBasp

Скачать прошивку, исходники, драйверы вы можете ниже

Последнюю версию всегда можно взять на официальном сайте USBasp

Печатные платы

Под данный программатор разработано более 10 различных вариантов разводки печатной платы, которые можно скачать ниже, либо на страничке официального сайта.

Фото различных сборок программатора USBasp


Добавил:  Павел (Admin)  
Автор:  Неизвестно 

Вас может заинтересовать:

  1. USBasp - USB программатор для микроконтроллеров Atmel AVR
  2. Простой программатор для AT89C2051
  3. Простой программатор для микроконтроллера PIC16F84, PIC16F84A
  4. Как сделать простой программатор для PIC-ов и AVR-ов
  5. Простой программатор


    © PavKo, 2007-2018   Обратная связь   Ссылки views: 7617 -- users: 6030 -- web3   Яндекс.Метрика