Портал для радиолюбителей
   Бесконтактный датчик присутствия
    Главная -> Статьи -> Охранные устройства -> Бесконтактный датчик присутствия


<< Назад в раздел   Распечатать Дата добавления: 2007-10-28 | Просмотров: 10772

    Предлагаю устройство из разряда "электрических фокусов", в основе которого лежит чувствительность полевых транзисторов к статическому электричеству и сетевым наводкам. За основу взята простая схема искателя скрытой проводки на полевом транзисторе, однако проведя ряд экспериментов и немного переработав ее, удалось получить вполне самостоятельный и надежный автомат, реагирующий на изменение электрического поля.


    "Голубая мечта" лентяя - автоматизировать быт в доме до такой степени, чтобы все световые, нагревательные, ионизирующие и другие приборы включались автоматически, без воздействия привычных и не оригинальных электрических выключателей. Итак, вы приходите домой после утомительного и "непростого" дня, когда не хочется даже есть, а хочется только прилечь, не спеша подходите к любимому дивану, ложитесь, и, о чудо! Тут же мягким светом загорается бра. Остается взять в руки книжку, включить с помощью ПДУ телевизор или музыкальный центр.

    Чтобы воплотить в реальность такие мысли, нужно совсем немного - собрать приведенную на рис.1 простую схему.

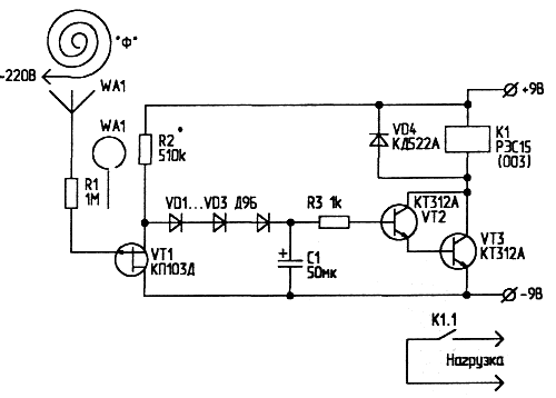
Принципиальная схема датчика

Рис.1. Принципиальная схема датчика

К контактам исполнительного реле подключается нагрузка. Фазный изолированный провод "Ф" диаметром 0,8...1 мм располагается "улиткой" из 5...6 витков и закрепляется на внутренней обшивке (стороне) сидения дивана (рис.2).

Схема установки датчика

Рис.2. Схема установки датчика

На расстоянии 5...6 см от него, чуть ниже относительно плоскости кресла (дивана), ближе к полу, располагается антенна WA1 описываемого устройства, а рядом крепится и оно само в неэкранированном корпусе. Когда кто-либо садится (опирается, ложится) на диван, под весом человека он прогибается, и электрическое поле вокруг провода "Ф" приближается к датчику-антенне и улавливается им. В результате включается исполнительное устройство. При прекращении воздействия на диван антенна оказывается вне зоны воздействия электрического поля, реле отключается, бра гаснет.

    Антенна представляет собой отрезок металлической спицы для вязания или аналогичной токопроводящей проволоки общей длиной до 20 см загнутый "вопросительным знаком".

    Принцип действия устройства. Когда в зоне чувствительности антенны WA1 нет электрических (сетевых) наводок, полевой транзистор VT1 (хорошие результаты получаются с КП1ОЗД) открыт, и шунтирует остальную часть схемы, не давая на базу VT2 достаточного потенциала для открывания. Реле К1 обесточено.

    При воздействии электрического поля на затвор VT1 он закрывается, выпрямленный диодной цепочкой и отфильтрованный С1 положительный потенциал поступает на базу VT2, открывает электронный ключ, включает реле и нагрузку. Резистор R2 следует подобрать для стабильного открывания ключа. Как показали опыты, номинал R1 может находится в пределах 100 кОм...5 МОм. Диоды VD1...VD3 - обязательно германиевые (типа Д2, Д9). Конденсатор С1 - типа К50-6, емкостью 50...200 мкФ. Резистор R3 ограничивает ток базы VT2. Вместо КТ312Б можно использовать КТ315 с любым буквенным индексом. Диод VD4 исключает дребезг контактов реле и сглаживает броски обратного тока через К1. Если дребезг контактов до конца устранить не удается, необходимо подключить параллельно реле электролитический конденсатор емкостью не более 50 мкФ в соответствующей полярности.

    Налаживание устройства включает в себя подбор расстояния между антенной и фазным проводом, и подбор R2 в указанных пределах. При настройке его нужно заменить на подстроечный резистор сопротивлением 2,2 МОм с последовательно подключенным постоянным резистором на 100 кОм.

    При изготовлении устройства следует соблюдать меры электробезопасности (при монтаже и подключении фазного провода) и меры защиты от статического электричества при работе с полевым транзистором. Производить его монтаж и настройку схемы следует, заземлив маломощный паяльник (не более 25 Вт) и надев на руку антистатический заземленный браслет.

    Схема работоспособна при напряжении питания 9...12 В. Реле следует подобрать, исходя из этих параметров.

    Хорошие результаты достигаются при использовании данного узла на полевом транзисторе в качестве устройства поиска неисправностей в высоковольтных цепях автомобилей.

    Такую схему можно применить в качестве бесконтактного датчика-сигнализатора открывания двери (антенна удаляется от фазного провода) или в качестве своеобразного устройства ограничения доступа в какое-либо помещение. В этом случае в тонкую ячейку между замаскированным источником сетевых наводок и антенной устройства вставляют магнитную или металлическую карточку. В последнем случае принцип действия электроники должен быть изменен на обратный (срабатывание реле при прекращении воздействия наводок).

Автор: А.КАШКАРОВ, г. C.-Петербург


Добавил:  Павел (Admin)  
Автор:  А.КАШКАРОВ, г. C.-Петербург 

Вас может заинтересовать:

  1. Охранное устройство на абонентском громкоговорителе
  2. Схема вызывной аудиопанели AVC-105
  3. Датчик вибрации для охранного устройства
  4. GSM сигнализация для дома
  5. Охрана квартиры с оповещением по телефонной линии


    © PavKo, 2007-2018   Обратная связь   Ссылки views: 707 -- users: 674 -- web3   Яндекс.Метрика