Портал для радиолюбителей
   Двухтактный усилитель на базе Прибоя на лампах 6н1п и 6п36с
    Главная -> Статьи -> Ламповые усилители низкой частоты -> Двухтактный усилитель на базе Прибоя на лампах 6н1п и 6п36с


<< Назад в раздел   Распечатать Дата добавления: 2008-01-10 | Просмотров: 28429

Наконец закончились у меня лампы 6р3с (не самые лучшие для звука), и я решил попробовать собрать на трансах Прибоя усилитель на лампах 6п36с.

Результатом доволен.

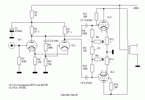
усилитель на лампах 6п36с

Мощность на нагрузке 8 Ом (подключено к 4 омному выходу)- не менее 20 ватт, при входном напряжении-0,7 вольт.

С трансами Прибоя лучше использовать колонки на 16 Ом. Великолепный результат получается с колонками на динамиках 4а32.

Для повышения мощности можно использовать 6п42с без перепайки. Необходимо только выставить ток для 6п42с.

Лампы в первом каскаде 6н1п или 6н23п

Лампы в первом каскаде 6н1п или 6н23п. Можно использовать 6н2п,6н8 и 6н9 с пересчетом режимов. 

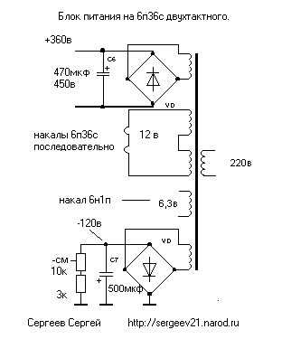
Блок питания от Прибоя 50-ум

Блок питания от Прибоя 50-ум. Накальные обмотки на 12 вольт запитывают накал 6п36с . Накал ламп 6п36с включен последовательно по совету А.И.Манакова. Иначе напряжения накала просаживается до 5.5 вольт. Чтобы получить 360 вольт анодного напряжения, часть вторичной обмотки не используется. Она используется для получения напряжения смещения. Вторичка с меньшим напряжением разделяется на две равные части.


Добавил:  Павел (Admin)  
Автор:  Сергеев Сергей 

Вас может заинтересовать:

  1. Усилитель для старшего сына
  2. Усилитель для «тяжелых» колонок на ГУ-50
  3. Ультралинейный усилитель с микрофонным входом
  4. Ламповый усилитель на EL-34
  5. Усилитель с непосредственной связью каскадов на 6Ж1П, 6П14П


    © PavKo, 2007-2018   Обратная связь   Ссылки views: 21658 -- users: 20874 -- web3   Яндекс.Метрика