Портал для радиолюбителей
   Простые терморегуляторы
    Главная -> Статьи -> Бытовая электроника -> Простые терморегуляторы


<< Назад в раздел   Распечатать Дата добавления: 2008-01-22 | Просмотров: 14441

Многим радиолюбителям известен так называемый "триггерный эффект" на пороге срабатывания термо-, фотореле, автоматического зарядного устройства и т.п. Устройство может сработать нормально десятки раз, но иногда бывает такой неприятный момент, когда исполнительное реле включится, сразу же выключится, опять включится и т.д. Такое явление может проявляться довольно длительное время - "подгорают" контакты реле, да и ресурс времени работы реле не безграничен. Если в схеме применены тиристоры, то при частом включении-выключении они могут греться и выходить из строя, а также давать помехи в питающую сеть. На рис.1 показана схема терморегулятора на реле, в котором такое вредное явление, как "триггерный эффект", отсутствует.

Терморегулятор на реле

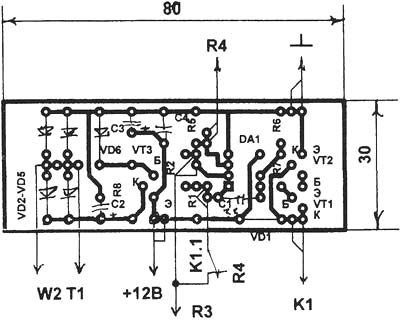
Предположим, что данный терморегулятор используют для регулировки температуры воздуха в инкубаторе. Если температура в инкубаторе ниже +38°С (выставляют переменным резистором R4), сопротивление терморезистора R3 сравнительно большое и компаратор на DA1 находится в режиме положительного насыщения, транзисторы VT1 и VT2 открыты, реле К1 притянуто, и происходит нагревание воздуха в инкубаторе. При достижении в инкубаторе температуры +38°С сопротивление терморезистора R3 становится меньше и компаратор перебрасывается в состояние отрицательного насыщения (на выходе потенциал общего провода), закрываются транзисторы VT1 и VT2, реле К1 отпускает. В связи с тем, что последовательно с резистором R1 включен резистор R2, который шунтируется нормально замкнутыми контактами реле К1, реле включается при одной температуре, а выключается при другой, т.е. поддерживается температура в инкубаторе в пределах, например, +37,5...38°С. Необходимая разность температур обеспечивается подбором резистора R2. Таким образом, такое вредное явление, как "триггерный эффект", в данной схеме терморегулятора отсутствует. Напряжение срабатывания реле К1 должно быть не ниже 10 В, контакты реле должны выдерживать коммутируемый переменный ток и быть рассчитаны на напряжение не менее 250 В. Печатная плата терморегулятора показана на рис.2.

Печатная плата терморегулятора

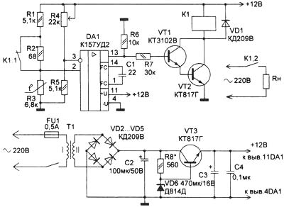
На рис.3 показана схема терморегулятора с тиристором в силовой части, которая также свободна от явления "триггерного эффекта".

Терморегулятор с тиристором

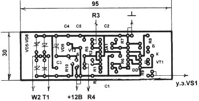
Предположим, что данный терморегулятор также используют для инкубатора, необходимая температура воздуха в нем должна быть в пределах +38...39°С (данный диапазон температур выставляют переменным резистором R4). На ОУ микросхемы DA1 выполнен двухпороговый компаратор. Если температура в инкубаторе ниже +38°С, сопротивление терморезистора R3 сравнительно большое, и оба компаратора находятся в состоянии положительного насыщения (уровень лог."1" на их выходах). На логических элементах DD1.2, DD1.3 построен RS-триггер. Если температура воздуха в инкубаторе ниже +38°С, на входе S RS-тригге-ра присутствует лог."0" (после инвертора DD1.1), на входе R - лог."1", триггер находится в "единичном" состоянии (лог."0" на его инверсном выходе 4 DD1.3). При этом транзистор VT1 закрыт, на управляющий электрод тиристора VS1 подается положительный потенциал относительно его катода, тиристор открыт, нагревательный элемент Rн включен. При достижении температуры воздуха в инкубаторе +38°С сопротивление терморезистора R3 уменьшается, компаратор на DA1.1 перебрасывается из состояния положительного насыщения в состояние отрицательного насыщения, на его выходе устанавливается лог."0", на входе S триггера - лог."1", но триггер остается в "единичном" состоянии, нагревательный элемент RH включен. Когда температура воздуха в инкубаторе достигнет значения +39°С, лог."0" появится и на выходе компаратора DA1.2, который по входу R RS-триггера установит его в "нулевое" состояние. При этом на выводе 4 DD1.3 появится лог."1", которая откроет транзистор VT1, на управляющем электроде тиристора VS1 установится низкий потенциал относительно его катода, тиристор закроется, и нагреватель отключится от питающей сети. Когда температура воздуха в инкубаторе станет ниже +39°С, но выше +38°С, в состояние положительного насыщения установится компаратор DA1.2, но лог."1" на входе R триггера не изменит его нулевого состояния, и нагреватель по-прежнему будет отключен. И только при понижении температуры воздуха в инкубаторе ниже +38°С, в состояние положительного насыщения установится компаратор DА 1.1, на вход S триггера поступит лог."0", который включит в работу нагреватель Rн. Таким образом, температура в инкубаторе поддерживается в пределах +38...+39°С (необходимую разность температур достигают подбором сопротивления резистора R2), и явление "триггерного эффекта" в данной схеме терморегулятора отсутствует. Печатная плата терморегулятора показана на рис.4.

Печатная плата терморегулятора

При налаживании и эксплуатации устройства необходимо соблюдать осторожность и не касаться деталей, так как в схеме присутствует потенциал сети. Целесообразно для более точной и плавной регулировки температуры подобрать переменный резистор R4 (также и в схеме рис.1). Диоды VD1-VD4 можно исключить. В этом случае на нагревателе Rн будет только одна полуволна сетевого напряжения, т.е. при мощности 500 Вт на нагревателе будет выделяться 250 Вт, и значительно возрастет надежность и долговечность самого нагревателя. Напряжение на вторичной обмотке трансформатора Т1 должно быть в пределах 13...16 В.

А.Н. Маньковский, пос. Шевченко, Донецкая обл., Радіоаматор №12, 2005г.


Добавил:  Павел (Admin)  
Автор:  Неизвестно 

Вас может заинтересовать:

  1. Дверной звонок
  2. Индикатор присутствия
  3. Как работают металлодетекторы
  4. Шагомер на микроконтроллере ATtiny2313
  5. Трехфазный электронный счетчик электроэнергии Меркурий-230


    © PavKo, 2007-2018   Обратная связь   Ссылки views: 1406 -- users: 1391 -- web3   Яндекс.Метрика