Портал для радиолюбителей
   Схема беспроводной кнопки
    Главная -> Статьи -> Бытовая электроника -> Схема беспроводной кнопки


<< Назад в раздел   Распечатать Дата добавления: 2010-05-24 | Просмотров: 24257

 

 

Данная схема может использоватся как кнопка радиозвонка,кнопка паники или пульт управления на одну команду.

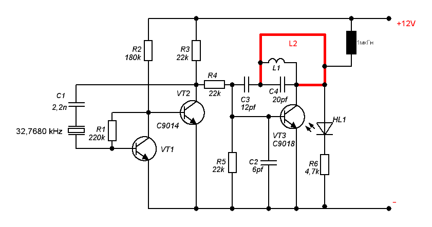
Преимущества схемы заключаются в ее простоте,и на редкость стабильной работе.Хоть схема не имеет кварцев,ее частота на удивление очень стабильная и не "убегает" даже при касании рукой к самому контуру.


Производитель обещает 150 метров дальности,но в действительности схема передает на 60 - 70 метров,хотя если постаратся,то можно и все 150 выжать.

Частота передачи неизвестная,но я подозреваю,что 303 - 315 МГц,хотя может быть и 433МГц.

L1 имеет 2-3 витка провода 0.7мм на оправе 4 мм.

Черное это дроссель емкостью 1мкгн.

В моем случае этот передатчик работает как кнопка беспроводного звонка:

Схема приёмника:

Я по такой же схеме сделал радиосигнализацию,но припаял 25 сантиметровую антенну.Дальность увеличилась метров на 10.

Здесь можно скачать файл печатной платы.


Добавил:  Павел (Admin)  
Автор:   

Вас может заинтересовать:

  1. Защита аппаратурыот бросков напряжения питающей сети
  2. Дверной звонок из музыкальной открытки
  3. Бесстартерная схема включения ламп дневного света
  4. Полуавтомат для "вечной" лампы
  5. Часы "Always with you"


    © PavKo, 2007-2018   Обратная связь   Ссылки views: 5656 -- users: 4899 -- web3   Яндекс.Метрика